
Zależności pomiędzy absencją chorobową pracowników produkcyjnych a psychospołecznym środowiskiem pracy
Autor: dr MAŁGORZATA PĘCIŁŁO-PACEK, Centralny Instytut Ochrony Pracy - Państwowy Instytut Badawczy, Kontakt: mapec@ciop.pl
Bezpieczeństwo Pracy. Nauka i Praktyka, 2014, nr 11, s. 15-17

Powszechnie opisywane w literaturze światowej badania w zakresie oddziaływania czynników psychospołecznego środowiska pracy na absencję chorobową opierają się na analizie zależności korelacyjnych i pozwalają wnioskować, czy rzeczywiście absencja jest skutkiem, czy przyczyną istniejącego w przedsiębiorstwie stanu psychospołecznego środowiska pracy.
Wyniki analiz statystycznych przedstawione w artykule pokazują, że rzeczywiście nie zawsze psychospołeczne środowisko pracy jest determinantem absencji chorobowej, a wręcz może być odwrotnie.
Słowa kluczowe: absencja chorobowa, psychospołeczne środowisko pracy
Wstęp
Materialne, ekonomiczne i zdrowotne czynniki stanowią zawsze predyktory, przy czym zmienna zdrowia określa liczbę dolegliwości zdrowotnych wskazanych przez pracownika. (Szczegółowe analizy dotyczące zależności pomiędzy materialnym środowiskiem pracy a absencją chorobowa zostały przedstawione w artykule „Selected aspects of absence at work and work-related health problems in Polish enterprises” przyjętym do druku w "International Journal of Occupational Safety and Health" w 2014 roku.)
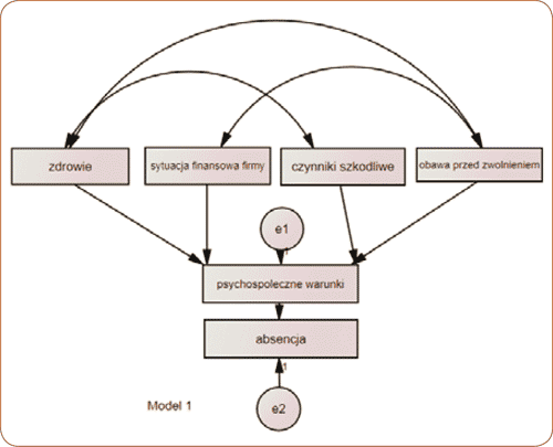
Na rys. 1. i 2. zaprezentowano oba testowane modele. W modelach zawsze uwzględniano jedynie jedną ze zmiennych określających psychospołeczne warunki pracy.

Rys. 1. Testowany model z uwzględnieniem psychospołecznych czynników jako predykatora absencji

Rys. 2. Testowany model z uwzględnieniem absencji jako predykatora psychospołecznych czynników środowiska pracy
W modelowaniu strukturalnym wykorzystano program AMOS i uwzględniono absencję, definiowaną w postaci dychotomicznej zmiennej: 0 - nie był na zwolnieniu lekarskim, 1 - był na zwolnieniu, która do celów analizy została poddana przekształceniu w postać logitową [9], Oznacza to, że ścieżki dochodzące do tej zmiennej są w gruncie rzeczy szacowane jak regresja logistyczna (zgodnie z 0-1 naturą zmiennej). Przekształcenie zmiennej „absencja", mierzonej początkowo liczbą dni zwolnienia zostało podyktowane dużą skośnością tej zmiennej. Próby normalizacji zmiennej „transformacje" (logarytmizacja, funkcja odwrotności) nie przyniosły oczekiwanych rezultatów.
Wyniki testowania modeli zależności pomiędzy absencją a psychospołecznymi czynnikami środowiska pracy
Model 1. zakładający, że atmosfera w pracy jest determinantą absencji okazał się źle dopasowany do danych (ꭓ2(7) = 60,89; p<0,001, CMIN/df = 0,8,70, NFI = 0,78; RMSEA = 0,18). Żadna ze ścieżek modelu nie okazała się istotna statystycznie. Podobnie było w przypadku modelu 2., zakładającego, że atmosfera w pracy może być także efektem absencji (ꭓ2(7) = 18,36; p = 0,01, CMIN/df = 2,62, NFI = 0,93, RMSEA = 0,08). Także w tym modelu nie udało się uzyskać istotnej relacji między absencją a atmosferą w pracy.
Model 1. zakładający, że obciążenie pracą jest determinantą absencji okazał się słabo dopasowany do danych (ꭓ2(7) = 50,66; p<0,001; CMIN/df = 7,24; NFI = 0,82; RMSEA = 0,17) .
W przypadku modelu 2., zakładającego, że obciążenie pracą może być także efektem absencji uzyskano akceptowalne miary dopasowania (ꭓ2(7) = 12,20; p = 0,09; CMIN/df = 1,74; NFI = 0,96; RMSEA = 0,07).
Ze względu na fakt, że obawa przed zwolnieniem nie była powiązana z absencją usunięto ją z modelu, a następnie obliczono ponownie wszystkie parametry modelu. Miary dopasowania zredukowanego modelu nieco się poprawiły (ꭓ2(5) = 10,53; p = 0,06; CMIN/df = 2,11; NFI = 0,96; RMSEA = 0,07). Model wraz z parametrami ścieżek przedstawiono na rysunku 3.

Rys. 3. Wartości parametrów standaryzowanych w modelu relacji między liczbą dolegliwości zdrowotnych, czynnikami szkodliwymi i uciążliwymi materialnego środowiska pracy i sytuacją ekonomiczną a absencją i obciążeniem pracą
Model 1. zakładający, że organizacja pracy jest determinantą absencji okazał się źle dopasowany do danych (ꭓ2(7) = 41,83; p<0,001; CMIN/df = 5,98; NFI = 0,88; RMSEA = 0,15).
W przypadku modelu 2., zakładającego, że organizacja pracy może być także efektem absencji nie uzyskano dobrych miar dopasowania (ꭓ2(7) = 67,09; p<0,001; CMIN/df = 13,20; NFI = 0,80; RMSEA = 0,19) .
Model 1. zakładający, że organizacja pracy jest determinantą absencji okazał się słabo dopasowany do danych (ꭓ2(7) = 56,84; p = 0,001; CMIN/df = 8,12; NFI = 0,80; RMSEA = 0,18) .
W przypadku modelu 2., zakładającego że zadowolenie z pracy może być także efektem absencji uzyskano dość dobre miary dopasowania (ꭓ2(7) = 11,05; p = 0,14; CMIN/df = 1,58; NFI = 0,96; RMSEA = 0,05).
W modelu usunięto nieistotne ścieżki i miary dopasowania zredukowanego modelu nieco się poprawiły (ꭓ2 (5) = 8,43; p = 0,13; CMIN/df = 1,69; NFI = 0,97; RMSEA = 0,05). Na rys. 4. zaprezentowano parametry ścieżek.

Rys. 4. Wartości parametrów standaryzowanych w modelu relacji między liczbą dolegliwości zdrowotnych, czynnikami szkodliwymi i uciążliwymi materialnego środowiska pracy i sytuacją ekonomiczną a absencją i zadowoleniem z pracy
Podsumowanie
Podsumowując wyniki można stwierdzić, że czynniki psychospołeczne w badanej grupie pracowników produkcyjnych nie są determinantami absencji chorobowej. Natomiast wykonane modelowanie pozwoliło uzyskać dwa względnie dobrze dopasowane modele, które wskazują, że to absencja determinuje dwa wymiary psychospołecznych warunków pracy: zadowolenie z pracy i poczucie obciążenia nią. Zadowolenie jest ujemnie powiązane z absencją (osoby będące na zwolnieniu są mniej zadowolone z pracy), a obciążenie - dodatnio (osoby będące na zwolnieniu mają wyższe wskaźniki obciążenia pracą). Być może przyczyną takiej sytuacji jest fakt, że absencja chorobowa (zwłaszcza w małych i średnich przedsiębiorstwach, gdzie nie ma rezerw kadrowych) skutkuje, po powrocie do pracy, koniecznością nadrobienia zaległości produkcyjnych z uwagi na wymóg zrealizowania celów biznesowych. Uzyskane wyniki analiz statystycznych pokazują, że do publikacji dotyczących oddziaływania czynników psychospołecznego środowiska pracy należy podchodzić z ostrożnością. Publikacje te bowiem pokazują współwystępowanie zjawisk, natomiast prze ważnie nie pozwalają jednoznacznie wnioskować, czy absencja jest skutkiem, czy też przyczyną psychospołecznych czynników środowiska pracy.
W przypadku obu modeli zdrowie i czynniki szkodliwe pracy są silniejszymi predyktorami absencji niż sytuacja finansowa firmy, choć generalnie wszystkie relacje są umiarkowanie silne. Szczegółowe analizy w tym zakresie zostały przedstawione w publikacji pt. „Selected aspects of absence at work and work-related health problems in Polish enterprises" [10].
BIBLIOGRAFIA
[1] Hartvigsen J., Bakketeig L., Leboeuf-Yde C., Engberg M., Lauritzen T. The association between physical workload and low back pain clouded by the 'healthy worker" effect: population-based cross-sectional and 5-year prospective questionnaire study. "Spine" Aug. 2001,26,16:1788-92
[2] Hoogendoorn W., Bongers P, de Vet H., Ariens G., van Mechelen W., Bouter L.B. High physical work load and lowjob satisfaction increase the risk ofsickness absence due to low back pain: results of a prospective cohort study. "Occupational and Environmental Medicine". 2002,59,5:323-28
[3] Grossi G., Soares J., Angesleva J., Perski A. Psychosocial correlates of long-term sick-leave among patients with musculoskeletal pain. "Pain" 1989,80,3:607-19
[4] Bockerman P, Ilmakunnas P Interaction of working conditions, job satisfaction, and sickness absences: Evidence from a representative sample of employees. "Social Science and Medicine". 2008,67,4:520-28
[5] Melchior M., Krieger N., Kawachi I., Berkman L.F, Niedhammer I., Goldberg M. Work Factors and Occupational Class Disparities in Sickness Absence: Findings From the GAZEL Cohort Study. "American Journal of Public Health". 2005, 95,7:1206-12
[6] Eriksen W., Bruusgaard D., Knardahl S. Work factors as predictors of sickness absence: a three month prospective study of nurses' aides. "Journal of Occupational and Environmental Medicine". 2003,60,4:271-78
[7] Sagie A. Employee absenteeism, organizational commitment, and job satisfaction: Another look. "Journal of Vocational Behavior" 1998,52,156-171
[8] Johns G. Contemporary research on absence from work: Correlates, causes and consequences. "International Review of Industrial and Organizational Psychology", 1997,12, 115-173
[9] Stanisz A. Przystępny kurs statystyki z zastosowaniem STATISTICA PL na przykładach z medycyny. T. 2. Statsoft, 217-226, Kraków 2007
[10] Pęciłło M. Selected aspects of absence at work and work-relatedhealth problems in Polish enterprises, przyjęty do druku w "International Journal of Occupational Safety and Health" w 2014 r.
Autorka dziękuje dr Sylwii Bedyńskiej za przeprowadzenie analiz statystycznych.
Publikacja opracowana na podstawie wyników II etapu programu wieloletniego pn. „Poprawa bezpieczeństwa i warunków pracy", dofinansowanego wiatach 2011-2013 w zakresie badań naukowych i prac rozwojowych ze środków Ministerstwa Nauki i Szkolnictwa Wyższego/Narodowego Centrum Badań i Rozwoju. Koordynator programu: Centralny Instytut Ochrony Pracy - Państwowy Instytut Badawczy.
Ostatnio udostępnione tematy
w BHP-Info:
- INTERGON - ocena ryzyka rozwoju dolegliwości m-s
- MOBBING w pracy
- BHP pracy platformowej
- Symulatory VR w BHP
- Quady w pracy - narażenie kierowcy na drgania
- Montaż w przemyśle lotniczym
- Osłony w meblarstwie
- Praca zdalna przy komputerze
- Kleszcze i borelioza w pracy
- Praca mobilna
- Warunki Pracy w Polsce i w UE 2018
- Zarządzanie BHP wg normy PN-ISO 45001
- Depresja w pracy
- Konflikty w pracy
- SMOG - Ochrona przed SMOGiem
- Zagrożenie wybuchem i pożarem
- Ochrona radiologiczna w rentgenodiagnostyce
- BHP w inteligentnym środowisku pracy 4.0
- Wypadki w szkole
- Wypadki przy pracy rolniczej
- Diabetyk w pracy
- Ocena drabin - wymagania norm (2017)
- Ergonomia stanowisk komputerowych
- Zarządzanie wiekiem pracowników - wiedza i praktyka
- Profilaktyka przewlekłej niewydolności żylnej nóg
- Bezpieczne przenoszenie ładunków
- BHP - Elektrownie wiatrowe
- BHP w służbach mundurowych
- Odzież ostrzegawcza
- Ochrona przed upadkiem z wysokości
- BHP w energetyce słonecznej
- BHP operatora maszyn ręcznych z napędem elektrycznym