|
|
Stanowisko pracy - adaptacja do możliwości zatrudnianych osób niepełnosprawnych
źródło: opracowanie "Stanowisko pracy - adaptacja do możliwości zatrudnianych osób niepełnosprawnych", dr n. med. BOŻENA KURKUS-ROZOWSKA (CIOP-PIB)
Wstęp
W przepisach prawnych państw członkowskich Unii Europejskiej, obejmujących zakres wymagań dotyczących zapewnienia bezpiecznych warunków pracy i ochrony zdrowia pracowników, nie sformułowano odrębnych, szczegółowych wymagań odnoszących się do środowiska pracy pracowników będących osobami niepełnosprawnymi. Jednakże władze każdego z państw członkowskich UE zostały zobowiązane do stworzenia pracownikom niepełnosprawnym równych szans w podejmowaniu zatrudnienia oraz do stworzenia osobom niepełnosprawnym przyjaznego środowiska pracy, dostosowanego do ich możliwości i zapewniającego realizację ich potrzeb.
Zobowiązania takie wynikają przede wszystkim z zapisów dwóch unijnych aktów prawnych:
- dyrektywy nr 89/391/EWG „o wprowadzeniu środków w celu zwiększania bezpieczeństwa i poprawy zdrowia pracowników podczas pracy”
- zaleceniu Rady Europy nr 86/379/EWG dotyczącego zatrudnienia osób niepełnosprawnych w krajach Wspólnoty
W zaleceniu Rady Europy /86/379/EWG/ dotyczącym zatrudnienia osób niepełnosprawnych w krajach Wspólnoty uwzględnione zostały między innymi takie kwestie jak:
- wymaganie przystosowania stanowisk pracy do potrzeb osób niepełnosprawnych,
- wykorzystywanie nowych osiągnięć technologicznych jako pomocy umożliwiającej organizowanie zatrudnienia osób niepełnosprawnych w różnych dziedzinach,
- badanie specyficznych rodzajów ryzyka, wynikających z zastosowania nowej technologii, w aspekcie zatrudnienia osób niepełnosprawnych,
- stworzenie grupie pracowników niepełnosprawnych większych możliwości zatrudnienia w niepełnym wymiarze godzin.
Dyrektywa Rady 89/391/EWG „o wprowadzeniu środków w celu zwiększenia bezpieczeństwa i poprawy zdrowia pracowników podczas pracy” zwana również dyrektywą ramową, określa potrzebę indywidualnego, dostosowanego do potrzeb osób niepełnosprawnych, podejścia do problemów bezpieczeństwa i higieny pracy. Wynika to przede wszystkim ze sformułowanego w postanowieniach dyrektywy obowiązku oceny ryzyka zawodowego i odpowiedniego ograniczenia tego ryzyka. Równocześnie dyrektywa wskazuje na konieczność dostosowania pracy do człowieka, szczególnie przy projektowaniu stanowisk pracy, wyborze wyposażenia technicznego oraz metod produkcyjnych i metod pracy. Działania te są szczególnie uzasadnione w stosunku do osób niepełnosprawnych.
Rada Europy co roku analizuje sytuację zatrudnieniową w państwach członkowskich i wydaje Wytyczne w sprawie zatrudnienia, które muszą być uwzględniane w krajowych planach działania na rzecz rozwoju zatrudnienia.
W 2000 roku przyjęto dyrektywę 2000/78/EC w sprawie ustanowienia ogólnych ram dla równego traktowania przy zatrudnianiu i wykonywaniu zawodu. Dyrektywa ta ma również charakter ogólny i dotyczy równego traktowania w zatrudnieniu różnych grup społecznych, w tym osób niepełnosprawnych, między innymi w zakresie:
- równego traktowania w aspekcie dostępu do pracy
- zapewnienia awansu w zatrudnieniu
- dostępu do poradnictwa zawodowego, szkolenia i kształcenia zawodowego
- zapewnienia odpowiednich warunków pracy i płacy.
Artykuł 5 tej dyrektywy mówi o dyskryminacji niepełnosprawnych pracowników, jeżeli pracodawca nie zapewni im odpowiedniego przystosowania stanowiska i miejsca pracy, a także jeśli nie dostosuje rodzaju i godzin pracy do możliwości i potrzeb tych osób. Innym ważnym artykułem jest artykuł 7, który dotyczy ochrony zdrowia oraz zapewnienia osobom niepełnosprawnym bezpieczeństwa w czasie wykonywania pracy.
Podstawowym aktem prawnym dotyczącym rehabilitacji osób niepełnosprawnych w Polsce jest Ustawa o rehabilitacji zawodowej i społecznej oraz zatrudnianiu osób niepełnosprawnych z 27 sierpnia 1997r., (t.j. Dz. U. 2008 nr 14, poz. 92) wraz z kolejnymi zmianami oraz szereg rozporządzeń wykonawczych między innymi Rozporządzenie Ministra Zdrowia i Opieki Społecznej z dnia 30 maja 1996r. w sprawie zakresu opieki zdrowotnej w zakładach pracy, a także regulacje Kodeksu Pracy o obowiązku umożliwienia integracji osób niepełnosprawnych w środowisku pracy poprzez zakaz ich dyskryminacji.
Zadaniem i celem działań prawnych, zarówno polskich i unijnych, jest umożliwienie i usankcjonowanie podejmowanych działań na rzecz osób niepełnosprawnych w celu umożliwienia im pełnej integracji zawodowej i społecznej.
Praca wywiera wpływ na całe życie człowieka, a jej rola jest uzależniona od wielu cech charakteryzujących danego człowieka i kontekstu społecznego. Stopień, w jakim uszkodzenie czy dysfunkcja jakiegoś układu zaczyna ograniczać czynności zawodowe zależy częściowo od przyczyny i rodzaju samego uszkodzenia, częściowo od charakteru pracy, a niekiedy w znacznym stopniu od znaczenia, jaką dany człowiek przypisuje pracy zawodowej w swoim życiu.
Rehabilitacja zawodowa wg. Międzynarodowej Organizacji Pracy jest częścią ogólnego procesu rehabilitacji i polega na udzielaniu osobie niepełnosprawnej takich usług jak: poradnictwo zawodowe, szkolenie zawodowe i zatrudnienie, a następnie utrzymanie pracy oraz awans zawodowy w miejscu pracy.
Rehabilitację zawodową poprzedza zazwyczaj rehabilitacja medyczna. System wczesnej rehabilitacji medycznej i psychicznej wiąże się w bezpośredni sposób z przywracaniem zdolności do pracy, a więc jest także zasadniczym elementem składowym rehabilitacji zawodowej. Od wyników leczenia w dużej mierze zależy powodzenie w uzyskaniu pracy jak również w jej utrzymaniu. Właściwe zatrudnienie osoby niepełnosprawnej, zgodnie z jej możliwościami i predyspozycjami, pozwala na uaktywnienie tych osób oraz zwiększa pozytywne efekty prowadzonej rehabilitacji. Potrzeby, ściśle wynikające z rodzaju niepełnosprawności, określane przez zespół medyczny powinny być powiązane z potrzebami społecznymi uwzględniającymi płeć, wiek, zawód, miejsce zamieszkania oraz subiektywne potrzeby samej osoby niepełnosprawnej. Powodzenie integracji lub reintegracji zawodowej uzależnione jest od czasu rozpoczęcia rehabilitacji społecznej i zawodowej. Im szybciej podjęta, tym większa szansa na skuteczny powrót do życia zawodowego. Z drugiej strony właściwe zatrudnienie osoby niepełnosprawnej, zgodnie z ich możliwościami i predyspozycjami, pozwala na uaktywnienie tych osób oraz zwiększa pozytywne efekty prowadzonej rehabilitacji.
Rehabilitacja osoby niepełnosprawnej powinna być kompleksowa, oznacza to, że obejmować powinna równolegle rehabilitację leczniczą, społeczną oraz zawodową. Wszystkie typy rehabilitacji, mimo że definiowane oddzielnie, stanowią integralną całość w długotrwałym procesie mającym za zadanie przygotowanie osoby niepełnosprawnej do włączenia jej w miarę możliwości w normalne życie rodzinne, społeczne i zawodowe.
Zazwyczaj działania z zakresu rehabilitacji medycznej i psychicznej wyprzedzają podjęcie rehabilitacji zawodowej, lecz potem towarzyszą jej stale (przebiegają równolegle) i leżą u podstaw powodzenia w podjęciu zatrudnienia i jego utrzymania oraz zawodowych sukcesów. Z drugiej strony prawidłowe zatrudnienie, zgodne z możliwościami psychofizycznymi osoby niepełnosprawnej, może mieć funkcje terapeutyczne i decydować o efektach usprawniających.
Ocena możliwości psychofizycznych zatrudnianych
osób niepełnosprawnych
Zasadniczą przesłanką, która umożliwia wykonywanie pracy zawodowej osobom niepełnosprawnym jest fakt, że żadna praca nie wymaga od człowieka, który ma ją wykonywać, pełnej sprawności. Istnieją prace o różnej skali wymagań, jedne wymagają wysokiej sprawności fizycznej, inne wysokiej sprawności intelektualnej, a jeszcze inne specjalnych zdolności i umiejętności czy określonych cech osobowości. Osoby niepełnosprawne nie tracą wszystkich możliwości. Każda osoba niepełnosprawna mimo określonych ograniczeń związanych z uszkodzeniem i niepełnosprawnością dysponuje określonymi sprawnymi funkcjami, predyspozycjami psychicznymi oraz motywacjami, które mogą pozwolić na podjęcie określonych czynności zawodowych. Możliwości te muszą być zidentyfikowane i ukierunkowane.
Osoby mające dużą, istotną motywację do podjęcia pracy zawodowej i aktywności życiowej mogą oceniać swoje możliwości wyżej, aniżeli lekarz medycyny pracy wydający obiektywny werdykt na podstawie badań diagnostycznych i odwrotnie. Tak więc potrzeby, ściśle wynikające z rodzaju niepełnosprawności określane przez lekarza medycyny pracy powinny być powiązane z potrzebami społecznymi uwzględniającymi płeć, wiek, zawód, miejsce zamieszkania oraz subiektywne potrzeby samej osoby niepełnosprawnej. Uzupełnienie obiektywnej oceny dotyczącej możliwości psychofizycznych osoby niepełnosprawnej oceną subiektywną tych możliwości oraz poznaniem motywacji i preferencji zawodowych zoptymalizuje rehabilitację zawodową. Poznanie motywacji jak również postawy osoby niepełnosprawnej związanej z przyczyną niepełnosprawności i jej akceptacją, jej czasokresem oraz pełnieniem wcześniej ról społecznych jest ważnym krokiem w prawidłowym zatrudnieniu jak też utrzymaniu pracy przez osobę niepełnosprawną.
Niepełnosprawni w wyniku odpowiednich działań usprawniających mogą również uruchomić pewne mechanizmy kompensujące polegające na zastąpieniu uszkodzonych lub zaburzonych funkcji organizmu innymi. Istotną więc rzeczą jest ułatwienie im uczestniczenia w pracy zawodowej w takim zakresie w jakim dana osoba zachowała zdolność do pracy, wykorzystując swoje sprawności i możliwości.
W każdym przypadku należy uznać rehabilitację osób niepełnosprawnych za proces ciągły, mający na uwadze poprawę i regenerację swych możliwości, wychodząc z założenia, że nie ma trwałych barier, jak również stałych zdolności i umiejętności.
Podjęcie pracy zawodowej przez pracownika, w tym osobę niepełnosprawną łączy się zazwyczaj z koniecznością uzyskania wielu informacji zarówno o niej samej, jak i o stanowisku na którym ma pracować. Na tej bazie powinien być dokonany dobór stanowiska pracy, uwzględniający specyficzne potrzeby konkretnej osoby.
Informacje o osobie niepełnosprawnej, niezbędne podczas jej zatrudniania można ująć w kilka podstawowych grup:
- przeciwwskazania do pracy zawodowej,
- możliwości psychofizyczne,
- własna ocena osoby niepełnosprawnej o możliwościach podjęcia przez nią pracy,
- motywacje do podjęcia pracy,
- kwalifikacje, predyspozycje i preferencje zawodowe.
Pierwszą istotną informacją, z którą powinna zapoznać się osoba decydująca o zatrudnieniu jest informacja o przeciwwskazaniach do pracy zawodowej, a więc czynnościach, których zgłaszająca się osoba niepełnosprawna nie może, z uwagi na stan zdrowia, wykonywać oraz warunki środowiska, w których nie może pracować.
Kolejna, równie ważna kwestia to określenie możliwości psychofizycznych osoby niepełnosprawnej, a więc odpowiedź na pytanie co może i w jakim zakresie robić, wykorzystując zachowane sprawne funkcje. Takie orzecznictwo pozytywne obejmujące ocenę psychofizyczną osoby ubiegającej się o pracę powinno być nieodzownym elementem poradnictwa zawodowego.
Ocena możliwości psychofizycznych osób niepełnosprawnych, powinna stanowić element prawidłowo prowadzonej rehabilitacji zawodowej i społecznej oraz:
- ułatwić wybór stanowiska pracy lub czynności zawodowych osób niepełnosprawnych mogących podjąć pracę
- zabezpieczyć przed pogłębianiem się istniejących dysfunkcji, bądź tworzeniem się nowych, związanych z niedostosowaniem miejsca pracy do możliwości osoby niepełnosprawnej.
W pracy zawodowej osoby niepełnosprawne wykonują zazwyczaj bardzo zróżnicowane czynności zawodowe, zazwyczaj mieszczące się w kategorii pracy lekkiej. Oceniając wielkość obciążenia wysiłkiem fizycznym należy zdawać sobie sprawę, iż osoby niepełnosprawne ponoszą większy wydatek energetyczny podczas rutynowych czynności zarówno zawodowych jak również dnia codziennego.
Wyniki przeprowadzonych badań w Centralnym Instytucie Ochrony Pracy - Państwowym Instytucie Badawczym (CIOP-PIB) sugerują, iż osoby pracujące i zarazem aktywne ruchowo, bądź jednocześnie uczestniczące w rehabilitacji medycznej charakteryzują się większą wydolnością ogólną, a tym samym lepszą tolerancją wysiłku podczas pracy zawodowej. Mała aktywność życiowa osób niepełnosprawnych powoduje wyraźne obniżenie wydolności ogólnej badanych osób, natomiast wzrost aktywności poprawia parametry wydolnościowe już po kilku miesiącach zmiany trybu życia. Wnioski te powinny być brane pod uwagę przy organizacji czasu pracy, odpoczynku i działań pro zdrowotnych podjętych w zakładach pracy zatrudniających osoby niepełnosprawne.
Po ustaleniu przeciwwskazań lekarskich oraz określeniu możliwości psychofizycznych zatrudnianych osób niepełnosprawnych kolejnym etapem jest dobór stanowiska pracy, które powinno być dostosowane do aktualnej zdolności do pracy, kwalifikacji zawodowych oraz nie stanowić zagrożenia dla pogorszenia się zdrowia osoby zatrudnianej.
Stanowisko pracy osoby niepełnosprawnej - potrzeba jego adaptacji
Właściwe zatrudnienie osoby niepełnosprawnej wymaga spełnienia kilku podstawowych warunków:
- oceny możliwości psychofizycznych zatrudnionej osoby
- oceny środowiska, w tym stanowiska pracy
- adaptacji stanowiska pracy
- właściwej organizacji pracy
- nadzoru nad ich bezpieczeństwem
Stanowisko pracy jest pojęciem ogólnym o szerokim zakresie odniesienia. Według normy PN-EN 641-1 stanowisko pracy danego pracownika tworzy konfiguracja środków pracy, otoczonych przez środowisko pracy, natomiast według Encyklopedycznego Słownika Rehabilitacji „stanowisko pracy dla osoby niepełnosprawnej to stanowisko odpowiednio dobrane i w miarę możliwości odpowiednio przystosowane do obniżonej zdolności do pracy oraz kwalifikacji zawodowych osoby niepełnosprawnej, na którym praca nie jest szkodliwa dla zdrowia.
Odpowiednie przystosowanie to właściwa organizacja pracy i dobór niezbędnego dla danej osoby niepełnosprawnej sprzętu rehabilitacji zawodowej czyli takich elementów stanowiska pracy lub jego otoczenia, które biorąc udział w procesie pracy przyczyniają się do poprawy sprawności psychofizycznej, wspomagania lub wyrównywania /kompensowania/ uszkodzonych funkcji, przenoszenia utraconych funkcji, czy zmiany sposobu odczytywania bodźców.
W świetle ergonomicznych zasad oceny warunków pracy właściwe ukształtowanie struktury przestrzennej stanowiska pracy, zarówno dla osób pełnosprawnych jak i niepełnosprawnych, należy do najistotniejszych warunków wygodnej i bezpiecznej pracy, a polega ono na:
- zapewnieniu swobodnego wykonywania czynności roboczych w wygodnej pozycji, przez umieszczenie przedmiotu pracy (lub elementów sterowania) w optymalnym zasięgu kończyn;
- umożliwienie dopasowania niektórych wymiarów stanowiska do wymiarów ciała użytkownika (np. regulacja wysokości siedziska, wysokości przedmiotu pracy);
- zapewnieniu dobrej widoczności i słyszalności w polu pracy, a także dobrej widoczności i słyszalności urządzeń sygnalizacyjnych oraz najbliższego otoczenia;
- zapobieganiu sytuacjom grożącym wypadkom.
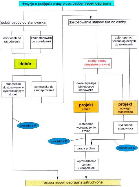
Istnieją dwa kierunki w uzyskaniu właściwego stanowiska pracy – dobór osób do istniejącego stanowiska oraz dostosowanie stanowiska do możliwości osoby niepełnosprawnej, a oba one kończą się weryfikacją powyższych rozwiązań w postaci próby pracy, co zostało przedstawione na schemacie – ryc. 1 .
W nowych i nowoczesnych zakładach pracy niektóre stanowiska projektowane są od podstaw z myślą o zatrudnieniu osób z określoną niepełnosprawnością.
Punktem wyjścia do projektowania struktury przestrzennej stanowisk pracy są wymiary ciała ludzkiego oraz granice zasięgu ruchów rąk i nóg. Zgodnie z ergonomiczną zasadą projektowania i normami regulującymi te zagadnienia przyjęto wartości progowe (5 i 95 centyli) dla dorosłej populacji ludności w wieku produkcyjnym. Znaczy to że stanowiska w zakładach pracy powinny zapewnić wygodę i bezpieczeństwo 90% zdrowej populacji. Ale osoby niepełnosprawne zwłaszcza z dysfunkcją narządu ruchu dość często różnią się od zdrowej populacji budową somatyczną, a w przypadku użytkowania sprzętu rehabilitacyjnego takiego jak wózki inwalidzkie, kule, aparaty ortopedyczne mają odmienne potrzeby przestrzenne i w zasadzie powinno się dla każdego pracownika niepełnosprawnego kształtować stanowisko pracy indywidualnie, uwzględniając możliwości wykonywania przez niego konkretnej pracy na konkretnym stanowisku.
Potrzeby ludzi z niektórymi dysfunkcjami, zwłaszcza narządu ruchu, można jednak w pewnym zakresie uogólnić, ponieważ w dużej mierze wiążą się one z użytkowanym sprzętem rehabilitacyjnym. Dotyczy to w szczególności osób niepełnosprawnych z pozycją życiową na wózku. Wówczas podstawowym parametrem limitującym wysokość płaszczyzny pracy oraz wielkość zasięgów kończyn górnych są gabaryty tego wózka. Szerokość, całkowita długość wraz z podnóżkami oraz wysokość siedzenia i wysokość podłokietników (od podłogi) określają przestrzeń na wsunięcie kolan i stóp na podnóżkach pod płaszczyznę pracy (stół montażowy, biurko, itp.). Wielkość przestrzeni pracy limitują zasięgi kończyn górnych – osoba z pozycją życiową na wózku inwalidzkim ma zmniejszone zasięgi rąk w płaszczyźnie strzałkowej i poprzecznej, jak również możliwość sięgania do szuflad bocznych przy warsztacie pracy czy biurku. Wpływ na wielkość zasięgów ruchów osób z dysfunkcją narządu ruchu, poza wymiarami wózka, jeśli jest używany, mają jeszcze indywidualne cechy antropometryczne tych osób, wynikające z rodzaju schorzenia powodującego niesprawność oraz z wieku wystąpienia dysfunkcji.
Wygodna pozycja ciała, którą można przyjąć wykonując określoną pracę, uwarunkowana jest również możliwością dostosowania jego wymiarów do indywidualnych potrzeb pracownika przez regulację poszczególnych elementów stanowiska tj. płaszczyzny pracy, siedziska czy podnóżka w zakresie niezbędnym dla użytkownika. W większości przypadków, płaszczyzna pracy stanowiska to: blat stołu roboczego, biurka, stolika pod zestaw komputerowy, taśmy produkcyjnej czy maszyny. Najczęściej elementy te nie posiadają regulacji wysokości.
Zasadniczym elementem wyposażenia prawidłowo ukształtowanego stanowiska pracy, umożliwiającym uzyskanie przez danego pracownika wygodnej pozycji przy pracy jest regulowane siedzisko (krzesło, stołek niski lub wysoki, fotel), które powinno spełniać następujące warunki:
- zapewnienie użytkownikowi prawidłowej pozycji tułowia, kończyn oraz głowy;
- zgodność z wymaganiami fizjologicznymi i higienicznymi;
- stabilność i trwałość;
- łatwość dostosowania wysokości siedziska do stanowiska pracy;
- dostosowanie parametrów geometrycznych do wymiarów antropometrycznych użytkownika;
- ukształtowanie płyty siedziska w taki sposób aby zapewniała prawidłowe podparcie miednicy, guzów kulszowych oraz ud;
- stosowanie różnych form podparć bocznych i podnóżków;
- stosowanie różnych form podparcia kręgosłupa podczas pracy;
- stosowanie odpowiednich materiałów tapicerskich;
- stosowanie łatwo dostępnych elementów regulacji.

Ryc. 1 Kierunki działania w przygotowywaniu stanowiska pracy dla osób niepełnosprawnych
Zasady te jednak nie zawsze są przestrzegane i pracownicy wykonują swoją pracę na stanowiskach źle przystosowanych, które nie tylko nie pełnią roli rehabilitacyjnej, ale mogą być przyczyną pogłębiania się istniejących niepełnosprawności, bądź tworzenia nowych.
Należy jednak zwrócić uwagę na fakt, że prawidłowe siedziska dla człowieka zdrowego spełniające wymienione wymagania, nie zawsze odpowiadają potrzebom osób niepełnosprawnych. Dlatego konstruując poprawnie siedziska rehabilitacyjne dla niepełnosprawnego należy uwzględnić odmienność jego budowy somatycznej oraz zaburzenia niektórych funkcji wynikających z rodzaju niepełnosprawności.
Krzesło rehabilitacyjne wg Encyklopedycznego Słownika Rehabilitacji to element stanowiska pracy pozwalający osobie niepełnosprawnej na wykonywanie w pozycji siedzącej określonych czynności pracy (również w gospodarstwie domowym). Poszczególne podzespoły krzesła: siedzisko, oparcie tylne i boczne, podstawa i dodatkowe wyposażenie specjalne umożliwiają osobie niepełnosprawnej siadanie, właściwą pozycje przy pracy i wstawanie.
Wyróżnia się następujące rodzaje podzespołów krzeseł rehabilitacyjnych:
- siedzisko normalnie profilowane jak dla ludzi zdrowych zapewniające prawidłowe podparcie miednicy, guzów kulszowych oraz ud /pochylenie siedziska ku tyłowi o ok.5 º zapobiega zsuwaniu się z krzesła/
- siedzisko uchylne wyprofilowane jak siedzisko normalne, ale z przednią częścią do połowy głębokości podzieloną na dwa elementy niezależnie odchylane ku dołowi od 0 º do 80 º względem poziomu
- oparcie tylne na wysokości odcinka lędźwiowego kręgosłupa,
- oparcie tylne wysokie na wysokości krzyżowo-lędźwiowo- piersiowej kręgosłupa
- oparcie tylne wysokie dla osób ze skoliozą umożliwiające trwałe (nie jednorazowe) odwzorowanie kształtu zdeformowanych wskutek skrzywienia kręgosłupa pleców, przystosowane do instalowania wyposażenia dodatkowego
- oparcia boczne z podłokietnikami
- podstawa jezdna pięcioramienna normalna, podstawa pięcioramienna jezdna z możliwością blokady kół
- podstawa pięcioramienna na stopkach, podstawa o podwyższonej stabilności /ciężka/
- specjalne wyposażenie tj. ograniczniki biodrowe, lędźwiowe, klatki piersiowej, podgłówek, podnóżek, pas bezpieczeństwa.
Krzesła rehabilitacyjne i inne siedziska dla osób z różnego typu niesprawnościami posiadają odpowiednio dobrane poszczególne podzespoły. Oto przykłady:
- krzesła rehabilitacyjne dla osób z dysfunkcją kończyn dolnych z siedziskiem normalnym; przeznaczone dla osób niepełnosprawnych z niewielkim osłabieniem siły mięśniowej, niedowładem, po urazach lub porażeniach. przystosowane do stanowisk pracy warsztatowej, biurowej i do użytku domowego. Posiada siedzisko normalnie profilowane, regulacja wysokości siedziska i głębokości oparcia plecowego umożliwia dostosowanie wymiarów krzesła do potrzeb użytkownika i wysokości stanowiska pracy; oparcia boczne pozwalają przenieść utracone funkcje kończyn dolnych na kończyny górne podczas siadania i wstawania, natomiast podstawa jezdna na kółkach umożliwia przysunięcie i przemieszczanie się wzdłuż stanowiska, a obrotowe siedzisko pozwala na wykonanie ruchu tułowia (zwroty na boki) bez konieczności unoszenia ciała z pozycji siedzącej; W razie potrzeby przy znacznych niedowładach stosuje się podstawę z blokadą kół;
- krzesło rehabilitacyjne dla osób z dysfunkcją kończyn dolnych z siedziskiem uchylnym; przeznaczone dla osób niepełnosprawnych z usztywnieniem stawów biodrowych, kolanowych, po amputacjach jednej lub obu kończyn z protezami, Przystosowane do stanowisk pracy warsztatowej, biurowej i użytku domowego; regulacja wysokości siedziska i głębokości oparcia plecowego umożliwia dostosowanie wymiarów krzesła do potrzeb użytkownika i wysokości stanowiska pracy; siedzisko uchylne z przednią częścią do połowy głębokości podzieloną na dwa elementy niezależnie odchylane ku dołowi w zakresie do 0o do 80o względem poziomu zapewnia wygodne podparcie usztywnionej kończyny lub protezy, oparcia boczne pozwalają przenieść utracone funkcje kończyn dolnych na kończyny górne podczas siadania i wstawania, natomiast podstawa jezdna umożliwia przysunięcie się do stanowiska pracy;
- krzesło rehabilitacyjne dla osób ze skoliozą idiopatyczną i porażenną; przeznaczone dla osób z pierwszym, drugim i trzecim stopniem skrzywienia kręgosłupa. Przystosowane do stanowisk pracy i do użytku domowego; siedzisko normalne z regulowaną wysokością i oparcie plecowe umożliwiające trwałe odwzorowanie kształtu zdeformowanych pleców pozwalające na przyjęcie wygodnej pozycji przy pracy. W szczególnie uzasadnionych przypadkach stosuje się wyposażenie dodatkowe w postaci ograniczników biodrowych, lędźwiowych lub piersiowych, które przez stabilizację boczną tułowia umożliwiają ustalenie prawidłowej pozycji siedzącej zawodowej. /Należy zaznaczyć że tego typu krzesła wykonuje się na zamówienie w celu uwzględnienia indywidualnych potrzeb osoby niepełnosprawnej;
- krzesło rehabilitacyjne katapultowe; dla osób z ubytkiem siły mięśniowej, którym potrzebna jest pomoc przy wstawaniu, przeznaczone do stanowisk pracy w zakładzie pracy i do użytku domowego; siedzisko krzesła normalnie profilowane, wyposażone jest w mechanizm katapultowy, dzięki któremu siedzisko odchylane jest ku górze pod kątem 70o , taki ruch wypycha siedzącego podczas unoszenia się wspomagając mięśnie „zatrudnione” przy wstawaniu. Siła wypychająca siedzisko jest regulowana w zależności od potrzeb od 16 do 79 kg.; oparcia boczne umożliwiają podparcie i dodatkową stabilizację ciała w końcowej fazie wstawania. Podstawa stabilna bez kółek jezdnych. Regulacja wysokości siedziska i głębokości oparcia plecowego umożliwia dostosowanie wymiarów krzesła do użytkownika i stanowiska pracy;
- stołek rehabilitacyjny wysoki; przeznaczony jest do wysokich stanowisk pracy dla osób niepełnosprawnych ze schorzeniami kostno-stawowymi w obrębie stawów biodrowych, a w szczególności z ograniczeniem możliwości odwodzenia kończyn dolnych w stawie biodrowym na boki oraz z ograniczeniem możliwości wykonywania ruchu pronacji i supinacji w kończynach dolnych. Zakłada się, że pozycja półstojąca jest pozycją wymuszoną, spowodowaną zmianami usztywniającymi w stawach biodrowych. Poszczególne elementy stołka spełniają określone funkcje rehabilitacyjne i umożliwiają przyjęcie najbardziej odpowiedniej pozycji przy pracy. Wysokie siedzenie (okrągłe lub w kształcie siodełka) umożliwia pozycję półstojącą, podnóżek umożliwia naprzemienne odciążanie kończyn dolnych, podparcie tylne w odcinku lędźwiowym zapewnia fizjologiczne ustawienie kręgosłupa oraz pełni rolę wspomagającą w stabilizowaniu ciała, obrotowe siedzisko pozwala na wykonywanie obrotu tułowia bez konieczności unoszenia ciała;
- podnóżek wolnostojący; przeznaczony dla osób z różnymi niesprawnościami; umożliwia podparcie stóp na odpowiedniej dla danej osoby wysokości i pod odpowiednim kątem pochylenia, co pozwala na przyjęcie prawidłowej i wygodnej pozycji siedzącej przy pracy na stanowiskach o nieregulowanej wysokości. Podnóżek ma regulowaną wysokość i kąt nachylenia
Równie niezbędnym, jak siedzisko rehabilitacyjne czy podnóżek, elementem stanowiska pracy dla osoby niepełnosprawnej zwłaszcza ruchowo może być, podpórka, podwieszenie lub innego rodzaju indywidualnie dostosowane narzędzia ręczne, czy urządzenia zwiększające zasięgi, ułatwiające transportowanie wyrobów i/lub materiałów, a także osprzęt komputerowy umożliwiający pracę osobom niewidomym lub sparaliżowanym, nawet z rozległymi porażeniami. Postęp techniczny ostatnich lat stworzył ogromne możliwości projektowania i wykonywania sprzętu rehabilitacyjnego nawet bardzo skomplikowanego.
Specyfika niektórych grup niepełnosprawności, bądź schorzeń wymaga specjalnych rozwiązań technicznych lub organizacyjnych. Należą do nich osoby z dysfunkcją narządu ruchu, padaczką, głusi, głuchoniemi, niewidomi. Ci ostatni szkoleni są nadal, a potem zatrudniani w wielu tradycyjnych zawodach. Nowoczesna technika na wielu stanowiskach pozwala jednak na rozszerzanie tych możliwości, a najlepszym przykładem są stanowiska komputerowe przeznaczone dla osób słabo widzących i niewidomych.
Zatrudniając te osoby należy pamiętać o dwóch problemach w adaptacji niewidomych do życia w społeczeństwie i pracy zawodowej, związanych z zaburzeniami przebiegu rytmów około dobowych u osób ociemniałych:
- możliwości częściowej synchronizacji rytmiki dobowej przez światło (niebieska część widma światła białego) u osób z zachowaną częścią szlaku energetycznego drogi wzrokowej;
- wagi synchronizatorów pozawzrokowych, ze szczególnym uprzywilejowaniem synchronizatora socjalnego (silna więź socjalna ze środowiskiem rodzinnym i najbliższym otoczeniem).
Osoby niewidome zwykle są pozbawione dostatecznej synchronizacji ich procesów biologicznych z porami aktywności dobowej człowieka widzącego. Adaptacja niewidomego do normalnego życia, z fizjologicznego i psychologicznego punktu widzenia wymaga silnej więzi socjalnej ze środowiskiem rodzinnym, a u osób samotnych z dalszą rodziną lub najbliższym otoczeniem oraz ze środowiskiem zawodowym.
W każdym zakładzie pracy dokonywana jest identyfikacja zagrożeń na stanowiskach, w tym na stanowiskach na których zatrudniane są osoby niepełnosprawne. Polega ona na systematycznym badaniu kolejnych czynności wykonywanych na stanowisku i odpowiedzi na pytania:
- jakiego rodzaju wypadki mogą wystąpić podczas wykonywania tych czynności (na jakie czynniki niebezpieczne jest narażony człowiek podczas wykonywania czynności?)
- czy podczas wykonywania pracy mogą wystąpić odchylenia od jej normalnego przebiegu?
- czy wykonywanie zadań jest związane:
- z dużym wysiłkiem fizycznym
- z dużym obciążeniem psychicznym?
- czy czynności mogą być wykonywane w sposób inny niż ustalony procedurami?
- czy podczas wykonywania czynności pracownik jest narażony na szkodliwe czynniki fizyczne - hałas, drgania, promieniowanie itp.?
- czy podczas wykonywania czynności pracownik jest narażony na szkodliwe czynniki chemiczne lub biologiczne?
Szczególne znaczenie w przypadku osób niepełnosprawnych ma uzupełnienie tej listy o pytania dotyczące spełniania wymagań ergonomii.
Po dokonaniu oceny prawidłowości zatrudnienia osoby niepełnosprawnej, stanowiska pracy oraz środowiska pracy pracodawca powinien zastosować działania zapobiegawcze do których należą:
- unikanie ryzyka,
- dostosowanie pracy do wymagań pojedynczego człowieka, szczególnie przez:
projektowanie stanowisk pracy, wybór wyposażenia technicznego oraz metod produkcyjnych i metod pracy (łagodzenie monotonii pracy, zmniejszanie natężenia pracy w wymuszonym tempie, zmniejszenie negatywnego jej wpływu na zdrowie pracownika), - zastępowanie środków niebezpiecznych bezpiecznymi lub mniej niebezpiecznymi,
- prowadzenie spójnej i całościowej polityki zapobiegawczej obejmującej technikę, organizację pracy, warunki pracy, stosunki społeczne i ograniczenie wpływu czynników związanych ze środowiskiem pracy,
- nadawanie priorytetu środkom ochrony zbiorowej przed środkami ochrony indywidualnej,
- właściwe informowanie i szkolenie pracowników.
Pomoce techniczne stosowane w rehabilitacji zawodowej osób niepełnosprawnych
Pomoce techniczne stanowią element niezbędny w życiu i pracy, a także w rehabilitacji osób niepełnosprawnych. Światowy Program Akcji na Rzecz Osób Niepełnosprawnych ONZ określa rehabilitację jako proces, którego celem jest umożliwienie osobie niepełnosprawnej osiągania optymalnego poziomu funkcjonalnego: umysłowego, fizycznego i społecznego, pozwalającego danej osobie na zmianę sposobu życia. Proces ten wymaga środków kompensujących utratę albo ograniczenie jakiejś funkcji, np. pomocy technicznych lub innych środków ułatwiających przystosowanie lub readaptację społeczną. W procesie rehabilitacji wyróżnia się trzy fazy działań: rehabilitację leczniczą, zawodową i społeczną. W każdej z tych faz stosowane są pomoce techniczne, czyli wyroby specjalnie w tym celu wykonane, które dzięki swojej funkcji użytkowej mają w maksymalnym stopniu przywrócić osobie niepełnosprawnej zdolność do samodzielnego życia i pracy.
Można przyjąć, że w każdym zakładzie istnieją stanowiska, na których, po odpowiednim przystosowaniu, mogłyby pracować osoby niepełnosprawne, bowiem żadna praca nie wymaga zaangażowania wszystkich sprawności człowieka. Należy tylko dokonać właściwego ich doboru oraz zastosowania odpowiednich pomocy technicznych, właściwych dla danej osoby niepełnosprawnej.
W 2002 roku została ustanowiona norma PN-EN ISO 9999:2006 - Pomoce techniczne dla osób niepełnosprawnych - Klasyfikacja, która jest polską wersją normy europejskiej EN ISO 9999. Jest to norma długo oczekiwana przez środowisko osób niepełnosprawnych oraz instytucje rządowe i pozarządowe działające na rzecz tych osób.
Norma ta zawiera klasyfikację pomocy technicznych dla osób niepełnosprawnych, a jej celem jest ułatwienie specjalistom porozumiewania się w tych sprawach. Może ona także stanowić podstawę do ujednolicenia systemu informacyjnego, metod inwentaryzacji i tworzenia statystyk dotyczących pomocy technicznych. Norma, jako podstawę przyjmuje podział funkcjonalny pomocy technicznych użytkowanych indywidualnie przez osoby niepełnosprawne we wszystkich obszarach ich życia, z uwzględnieniem nowych technik i technologii.
Według tej normy: pomoc techniczna dla osób niepełnosprawnych to każdy wyrób, przyrząd, wyposażenie lub system techniczny używany przez osobę niepełnosprawną, wykonany specjalnie lub ogólnodostępny, którego funkcją jest zapobieganie, zastępowanie, łagodzenie lub neutralizowanie uszkodzenia, niepełnosprawności lub upośledzenia.
Klasyfikacja pomocy technicznych wg normy PN-EN ISO 9999:2006 oparta jest na podziale funkcjonalnym, czyli wyroby są klasyfikowane według ich podstawowej funkcji. Jest 10 klas: pomoce do terapii i ćwiczeń (03), ortezy i protezy (06), pomoce do higieny osobistej i ochrony (09), pomoce do osobistej mobilności (12), pomoce w gospodarstwie domowym (15), wyposażenie i adaptacje mieszkań i innych lokali (18), pomoce do komunikowania się, informacji i sygnalizacji (21), pomoce do posługiwania się wyrobami i towarami (24), pomoce i sprzęt do poprawy środowiska, narzędzia i maszyny (27), pomoce do rekreacji (30).
Każda klasa dzieli się na podklasy i następnie działy, które mają swój kod i nazwę, a w razie potrzeby także definicję albo tekst wyjaśniający i/lub odwołanie do innych części klasyfikacji. Jak można wywnioskować z nazw poszczególnych klas, klasyfikacja obejmuje wszystkie grupy wyrobów, które są lub mogą być użytkowane indywidualnie przez osobę niepełnosprawną z różnego rodzaju niesprawnościami, we wszystkich obszarach życia, a więc również w pracy zawodowej. Tymi wyrobami powinni zainteresować się przede wszystkim organizatorzy pracy i pracodawcy, zarówno z chronionego jak i otwartego rynku pracy. Pozwoli to nowocześniej spojrzeć na możliwości wykonywania pracy przez osoby niepełnosprawne i wykorzystywać pomoce techniczne na stanowiskach pracy. Może też zachęcić pracodawców do ich zatrudniania, zwłaszcza że Państwowy Fundusz Rehabilitacji Osób Niepełnosprawnych (PFRON), zgodnie z ustawą z dnia 20 grudnia 2002 roku o zmianie ustawy z dnia 27 sierpnia 1997 r. o rehabilitacji zawodowej i społecznej oraz zatrudnianiu osób niepełnosprawnych oraz o zmianach niektórych innych ustaw, refunduje obecnie tylko działania dotyczące przystosowania stanowiska pracy osoby niepełnosprawnej. Dotyczy to więc wyposażenia stanowiska w sprzęt rehabilitacji zawodowej, odpowiednio do potrzeb wynikających z rodzaju i stopnia niepełnosprawności.
Według definicji zawartej w Encyklopedycznym słowniku rehabilitacji, sprzęt rehabilitacji zawodowej to elementy stanowiska roboczego i jego otoczenia, które biorąc udział w procesach produkcyjnych i rehabilitacyjnych umożliwiają osobie niepełnosprawnej wykonywanie pracy zawodowej. Nie ma więc żadnych ograniczeń merytorycznych odnośnie wykorzystania odpowiednich, wymienionych w normie PN-EN ISO 9999:2006 pomocy technicznych dla osób niepełnosprawnych jako sprzętu rehabilitacji zawodowej.
Bibliografia:
- Kurkus-Rozowska B., Potrzeba oceny możliwości psychofizycznych osób niepełnosprawnych w celu ich optymalnego zatrudnienia.
Problemy Rehabilitacji Społecznej i Zawodowej. 1997, Nr 1 (151 ), 48-53 - Kurkus-Rozowska B. Ocena możliwości psychofizycznych osób niepełnosprawnych w celu ich optymalnego zatrudnienia.
Zeszyt informacyjno - metodyczny doradcy zawodowego pt. Problemy niepełnosprawności w poradnictwie zawodowym.
Krajowy Urząd Pracy, 1998, 37-46 - Kurkus-Rozowska B.,Tokarski T., Najmiec A., Opracowanie zasad oceny postępu rehabilitacji medycznej i zawodowej na bazie procedur badawczych dla oceny możliwości psychofizycznych wybranej grupy osób niepełnosprawnych z dysfunkcja narządu ruchu. Praca CIOP 2000.
- Kurkus-Rozowska B., Słowikowski J., Tokarski T., Wybór metod oceny możliwości psychfizycznych osób niepełnosprawnych z dysfunkcją narządu ruchu i opracowanie zasad ich wykorzystania do projektowania i modernizacji stanowisk pracy. Praca CIOP/PFRON, 1999.
- Kurkus-Rozowska B., Serafin.R., Pomoce techniczne w rehabilitacji osób niepełnosprawnych, 2004, broszurka wyd. CIOP-PIB
- Kwarecki K., Zużewicz K., Podstawy fizjologiczne usprawnienia procesu adaptacji zawodowej i rehabilitacji społecznej osób niewidomych i słabo widzących, Praca CIOP/PFRON, 1999.
- Pawłowska Z., Kryteria oceny zakładów pracy chronionej pod względem bezpieczeństwa i higieny pracy., Praca CIOP/PFRON, 1999.
- Serafin.R. Przystosowanie stanowiska pracy do potrzeb osób niepełnosprawnych, Praca i Rehabilitacja Niepełnosprawnych, 2005, Nr 45 (84) 8-11
- Serafin.R. Praca a niepełnosprawność (część 1), Praca i Rehabilitacja Niepełnosprawnych, 2005, Nr 5 (85) 9-12
- Serafin.R. Praca a niepełnosprawność (część 2), Praca i Rehabilitacja Niepełnosprawnych, 2005, Nr 6 (86) 18-23
Dyrektywa nr 89/391/EWG „o wprowadzeniu środków w celu zwiększania bezpieczeństwa i poprawy zdrowia pracowników podczas pracy”
Zalecenie Rady Europy nr 86/379/EWG dotycząca zatrudnienia osób niepełnosprawnych w krajach Wspólnoty
Dyrektywa nr 2000/78/EC w sprawie ustanowienia ogólnych ram dla równego traktowania przy zatrudnianiu i wykonywaniu zawodu.
Norma PN-EN ISO 9999:2006 – Pomoce techniczne dla osób niepełnosprawnych – Klasyfikacja
Encyklopedyczny słownik rehabilitacji. Pod redakcją T. Gałkowskiego i J. Kiwerskiego. Warszawa 1986. PZWL
Ostatnio udostępnione tematy
w BHP-Info:
- INTERGON - ocena ryzyka rozwoju dolegliwości m-s
- MOBBING w pracy
- BHP pracy platformowej
- Symulatory VR w BHP
- Quady w pracy - narażenie kierowcy na drgania
- Montaż w przemyśle lotniczym
- Osłony w meblarstwie
- Praca zdalna przy komputerze
- Kleszcze i borelioza w pracy
- Praca mobilna
- Warunki Pracy w Polsce i w UE 2018
- Zarządzanie BHP wg normy PN-ISO 45001
- Depresja w pracy
- Konflikty w pracy
- SMOG - Ochrona przed SMOGiem
- Zagrożenie wybuchem i pożarem
- Ochrona radiologiczna w rentgenodiagnostyce
- BHP w inteligentnym środowisku pracy 4.0
- Wypadki w szkole
- Wypadki przy pracy rolniczej
- Diabetyk w pracy
- Ocena drabin - wymagania norm (2017)
- Ergonomia stanowisk komputerowych
- Zarządzanie wiekiem pracowników - wiedza i praktyka
- Profilaktyka przewlekłej niewydolności żylnej nóg
- Bezpieczne przenoszenie ładunków
- BHP - Elektrownie wiatrowe
- BHP w służbach mundurowych
- Odzież ostrzegawcza
- Ochrona przed upadkiem z wysokości
- BHP w energetyce słonecznej
- BHP operatora maszyn ręcznych z napędem elektrycznym