Narzędzie wspomagające proces numerycznej rekonstrukcji przebiegu wypadków przy pracy z wykorzystaniem pakietu madymo
Autor: mgr Klaudiusz Ziemek – Centralny Instytut Ochrony Pracy – Państwowy Instytut Badawczy
Źródło: Materiały informacyjne CIOP-PIB pt. "Narzędzie wspomagające proces numerycznej rekonstrukcji przebiegu wypadków przy pracy z wykorzystaniem pakietu MADYMO", 2019 r.
I. Instalacja
Do posługiwnia się opracowanym narzędziem wymagana jest instalacja pakietu oprogramowania MADYMO w wersji 7.5 oraz programu Blender w wersji 2.79.
W programie Blender należy wyszukać opcjię File-> UserPreferences i przejść do zakładki Add-ons. Z pozycji tego menu, należy kliknąć przycisk Install Add-on from File, wyszukać wtyczkę o nazwie MADYMO i kliknąć przycisk Install. Od tego momentu wtyczka powinna pojawić się w spisie poprzedniego okna – należy zaznaczyć jej aktywację i można już używać narzędzia.
II. Opis funkcjonalności
Na rysunku 1 przedstawiono panel użytkownika do narzędzia wspomagającego proces rekonstrukcji przebiegu wypadków przy pracy. Opis poszczególnych elementów panelu użytkownika:

Rysunek 1. Wygląd okna programu blender, z uruchomioną wtyczką wspomagającą rekonstrukcję wypadków przy pracy. Na zdjęciu widać dodatkowe menu utworzone na potrzeby aplikacji
oraz zestaw dostępnych obiektów geometrycznych do budowania scen
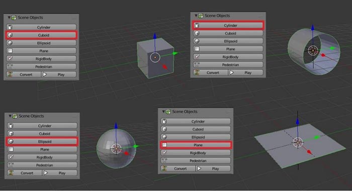
1. Scene Objects – elementy geometryczne, służące do rekonstrukcji sceny wypadku przy pracy rys. 2). Przy modelowaniu sceny korzysta się tylko z tych elementów. Aby wstawić wybrany element na scenę należy kliknąć odpowiedni operator z panelu menu.

Rysunek 2. Bryły geometryczne wykorzystywane do budowania scen wypadków przy pracy w prezentowanym narzędziu

Rysunek 3. Element RigidBody służący do nadawania cech fizycznych obiektom na scenie; po lewej stronie – operator służący do wstawiania elementu, po prawej – menu obiektu, w którym przypisuje się jemu odpowiednie parametry

Rysunek 4. Model człowieka wykorzystywany w symulacjach
2. Animation – odtwarzanie zaprogramowanych w scenie animacji (tylko wówczas, gdy został utworzony animowany obiekt na scenie; ustawienie prędkości początkowych nie jest animacją i nie będzie widoczne przy odtworzeniu), (rys. 3, 4).
3. Collision – informacje na temat grup obiektów kolidujących. W tym menu można dodawać, usuwać i modyfikować grupy obiektów, dla których w symulacji będą liczone kolizje (rys. 5).

Rysunek 5. Menu collision służące do definiowania elementów kolidujących podczas symulacji
W tym menu są dostępne następujące możliwości:
- flaga Show surfaces – kolorowanie geometrii należących do danej kategorii (master – niebieski, slave – czerwony) w wybranej grupie kontaktu
- przycisk Create contact group – tworzenie nowej grupy. Ich liczba jest nieograniczona
- lista rozwijana Current contact – wybór konkretnej grupy do wyświetlenia i edycji
- menu Contact group properties – pokazuje właściwości aktualnie wybranej grupy
- Group name – możliwość wprowadzenia nowej nazwy grupy
- pole friction coefficient – ustalanie wartości współczynnika tarcia między elementami danej grupy
- pole contact type – wybór sposobu generowania siły podczas kontaktu. Przy wyborze wartości slave – punkt oddziaływania znajduje się na powierzchni z grupy master, natomiast siła oddziaływania zależy od charakterystyki ustawionej dla obiektu z grupy slave. W przypadku wartości master zależność jest odwrotna. Więcej szczegółów można znaleźć w MADYMO reference manual w dziale ONTACT_FORCE.CHAR
- przyciski master, slave i clear – przydzielanie wybranych geometrii do wybranej kategorii. Aby dodać elementy do wybranej kategorii należy zaznaczyć geometrię na scenie, klikając prawy przycisk, po czym wcisnąć przycisk odpowiadający docelowej kategorii. Przy wybranej fladze show Surface, wybrane elementy powinny zmienić kolor na odpowiadający swojej kategorii
- przycisk delete contact group – usuwnie wybranej grupy kontaktu.
4. Simulation parameters – ustawienia przebiegu symulacji (rys. 6). W tym menu wybiera się zakres i krok czasowy przeprowadzonej symulacji, ustala folder zapisu plików rekonstrukcji oraz dodaje się, usuwa i modyfikuje wybrane warianty warunków początkowych symulacji. Tutaj również rozpoczyna się automatyczne przeprowadzenie wybranych symulacji.
Ponieważ działanie większości z dostępnych w tym menu operatorów jest dokładnie opisanych nazwą, to dla przykładu szczegółowo będą przedstawione jedynie trzy najważniejsze: a) przycisk Generate MADYMO rinput służy do tworzenia pliku wejściowego MADYMO z aktualnie budowanej sceny, dzięki temu można sprawdzić poprawność konwersji bez dodawania wybranej sceny do listy testowanych wariantów; b) przycisk Run single simulation – za jego pomocą przeprowadza się symulację dla pojedynczej sceny zaznaczonej na liście poniżej. Pliki wynikowe, razem z opisem obrażeń są zapisywane w nowym folderze o nazwie zgodnej z nazwą przeliczanej sceny; c) przycisk run final simulation uruchamia symulację dla wszystkich wybranych scen z listy.

Rysunek 6. Menu simulation parameters, w którym ustawiane są parametry czasowe symulacji
oraz tworzona jest lista wariantów, dla których chce się wykonać obliczenia
5. Madymo properties – podmenu każdego obieku na scenie (rys. 7). Dla każdego typu obiektu są dostępne następujące operacje:
- obiekty geometryczne – przypisanie do wybranego rodzica, którym mogą być elementy RigidBody lub element Ref_Space znajdujący się na scenie

Rysunek 7. Podmenu MADYMO Properties dla elementów geometrycznych na scenie.
W tym przypadku jest dostępna jedynie zmiana elementu-rodzica
- obiekty RigidBody – przypisanie do wybranego rodzica oraz przypisanie własności fizycznych (masa, środek masy i inercja), (rys. 8)

Rysunek 8. Podmenu MADYMO Properties dla elementów RigidBody na scenie.
W tym miejscu definiuje się właściwości fizyczne obiektów na scenie
- obiekty łączące (joint) – typ łączenia oraz możliwości ograniczenia ruchu, nadanie wartości prędkości początkowych lub wygenerowanie animacji ruchu (rys. 9). Aby utworzyć animację ruchu, należy zdefiniować pozycję elementu, w co najmniej dwóch różnych chwilach. Pozycję definiuje się określając wartość wybranego stopnia swobody (translational i rotational degrees of freedom) i chwili czasu (key time) i zatwierdza się przyciskiem Add keyframe. Po ustaleniu wybranych chwil czasu klika się przycisk Convert, który uruchamia algorytm generujący animację ruchu.

Rysunek 9. Menu MADYMO Properties dla obiektu joint;
po lewej stronie – menu z możliwością ustawienia warunków początkowych dla poszczególnych stopni swobody,
po prawej – menu do tworzenia animacji ruchu obiektu fizycznego
Dostępne są następujące typy łączeń:
- Fixed – łączenie stałe bez dostępnych stopni swobody; nie ma możliwości wprowadzenia dodatkowych ustawień przedmiotu połączonego takim sposobem.
- Free – łączenie umożliwiające nadanie przedmiotowi 6 stopni swobody.
- Saddle-Slider – elementem nadrzędnym łączenia jest zawias o 2 rotacyjnych stopniach swobody, do którego dołączony jest suwak o jednym, translacyjnym, stopniu swobody.
- Slider-Saddle – podobnie jak w przypadku Saddle-Slider, z tą różnicą, że łączeniem nadrzędnym jest suwak o jednym, translacyjnym, stopniu swobody, a do niego dołączony jest zawias o dwóch stopniach swobody.
- Slider-Hinge – podobnie jak w przypadku Slider-Saddle, jednak w przypadku zawiasu jest dostępny tylko jeden, rotacyjny, stopień swobody.
- Hinge-Slider – podobnie jak w przypadku Saddle-Slider, jednak w przypadku zawiasu jest dostępny tylko jeden, rotacyjny, stopień swobody.
- Saddle – łączenie o dwóch rotacyjnych stopniach swobody.
- Hinge – zawias z pojedynczym rotacyjnym stopniem swobody.
- Planar – łączenie z elementem nadrzędnym o jednym rotacyjnym stopniu swobody i podrzędnym o dwóch translacyjnych stopniach swobody.
- Spherical – zawias kulkowy o trzech rotacyjnych stopniach swobody.
- Cylindrical – łączenie o jednym translacyjnym i jednym rotacyjnym stopniu swobody.
- Slider – suwak o jednym translacyjnym stopniu swobody.
- Model człowieka – cztery predefiniowane pozycje: stojąca, siedząca, marsz, oraz bieg (rys. 10).

Rysunek 10. Menu MADYMO properties dla elementu Pedestran reprezentującego model człowieka w symulacjach;
w menu są dostępne cztery standardowe pozycje
III. Dostępne elementy budowy sceny:
- Bryły podstawowe (cylinder, prostopadłościan, elipsoida i płaszczyzna) – elementy definiujące geometrię obiektów na scenie.
- RigdBody – element widoczny na scenie w postaci kuli, który reprezentuje jedynie fizyczne cechy modelowanego obiektu (moment bezwładności, środek ciężkości, masa), między takimi obiektami można definiować łączenia ruchome o wybranych stopniach swobody.
- Dedestrian – model człowieka do ustawienia go na scenie wypadku.
IV. Rekonstrukcja wypadku krok po kroku
1. Przygotowanie opisu i zdjęć z miejsca wypadku.
2. Wyznaczenie obiektów otoczenia mających znaczenie dla przebiegu wypadku.
3. Podział, wybranych w poprzednim punkcie, obiektów na ruchome i nieruchome podczas zdarzenia.
4. Modelowanie obiektów nieruchomych sceny:
– rozkład obiektu na bryły podstawowe
– ustawianie obiektu na scenie zgodnie z utworzonym rozkładem.
5. Modelowanie elementów ruchomych (dla każdego elementu):
– wyznaczenie ruchomych i stałych łączeń między poszczególnymi częściami obiektu ruchomego
– utworzenie szkieletu obiektu zgodnie z ustalonymi połączeniami między elementami RigidBody
– ustalenie zakresu ruchu każdego łączenia między elementami RigidBody
– rozkład geometrii obiektu na bryły podstawowe
– ustawienie geometrii na scenie i dołączenie do odpowiadającego elementu RigidBody.
6. Ustalenie cech fizycznych obiektów ruchomych przez elementy RigidBody.
7. Ustawienie warunków początkowych łączeń ( położenia i prędkości).
8. Ustawienie animacji ruchu dla elementów poruszających się w zaprogramowany sposób.
9. Ustalenie powierzchni kolidujących w symulacji (menu Collision):
– wyznaczenie grup elementów geometrycznych, które ze sobą kolidują
– utworzenie otrzymanej liczby grup
– dodanie wybranych geometrii do poszczególnych kategorii w grupie (Slave i Master)
– ustalenie współczynnika tarcia dla danej grupy.
10. Utworzenie testowej konwersji do pakietu MADYMO i sprawdzenie prawidłowego odzwierciedlenia utworzonej sceny (Generate MADYMO Input).
11. Ustalenie parametrów symulacji (menu simulation parameters):
– ustalenie czasu początkowego i końcowego
– ustalenie kroku czasowego (zalecane pozostawienie wartości domyślnej).
12. Przeprowadzenie testowej symulacji (Run single simulation).
13. Dodanie wariantów rekonstrukcji, które chce się przetestować.
14. Przeprowadzenie ostatecznej symulacji (Run final simulation).
15. Weryfikacja otrzymanych wyników w skali AIS z opisem zdarzenia.
V. Przykładowa rekonstrukcja wypadku – przewrócenie wieży podporowej
1. Skrócony opis zdarzenia:
Poszkodowany w dniu wypadku wraz z innym pracownikiem montował wieże podporowe podtrzymujące przęsło mostu. W tym samym czasie operator żurawia wieżowego podczas transportowania wiązek drutu na wiadukt zaczepił zawiesiem o postawioną dzień wcześniej wieżę podporową, która przewracając się przygniotła poszkodowanego.
Ze względu na brak wielu szczegółów wypadku, w celu przeprowadzenia jego rekonstrukcji ustalono potrzebne wartości parametrów (jest to opisane przy każdym tak dostosowanym parametrze).
2. Obiekty istotne dla opisywanego zdarzenia:
– jeden poszkodowany
– wieża podporowa
– ruszający się ładunek żurawia wieżowego.
3. Obiekty nieruchome: podłoga.
4. Obiekty ruchome: wieża podporowa, poszkodowany, zawiesie żurawia wieżowego.
5. Ustawianie obiektów nieruchomych (rys. 11):
– podłoga – ilustrowana jako płaszczyzna o wymiarach 50 m x 50 m.

Rysunek 11. Pierwszy etap rekonstrukcji sceny – modelowanie elementów nieruchomych;
po lewej – podgląd sceny z programu Blender,
po prawej – konwersja do pakietu MADYMO
6. Ustawianie obiektów ruchomych (rys. 12):
- Wieża podporowa – składa się z czterech pionowych elementów cylindrycznych oraz łączących je zestawów węższych elementów poprzecznych. Elementy pionowe osadzone są na prostopadłościennych nóżkach. Ze względu na brak informacji o rozmiarach wieży oszacowano niezbędne wartości parametrów na podstawie dołączonego zdjęcia. Wysokość wieży: 12 m, rozstaw elementów pionowych: 2 m, promień przekroju poprzecznego elementów pionowych: 10 cm, promień przekroju poprzecznego elementów poprzecznych: 5 cm. Ze względu na symetrię konstrukcji wieży w jej szkielecie zawarto pojedynczy obiekt RigidBody w centrum geometrii.

Rysunek 12. Drugi etap rekonstrukcji sceny – modelowanie elementów ruchomych, dodawanie wieży podporowej;
po lewej – podgląd sceny z programu Blender, po prawej – konwersja do pakietu MADYMO.
Po lewej stronie zaznaczono element RigidBody niewidoczny w zmienionej scenie dla pakietu MADYMO
- Osoba poszkodowana (rys. 13) – brak informacji o budowie ciała poszkodowanego, dlatego należy posłużyć się opisem wypadku.

Rysunek 13. Drugi etap rekonstrukcji sceny – modelowanie elementów ruchomych, dodawanie poszkodowanego;
po lewej – podgląd sceny z programu Blender, po prawej – konwersja do pakietu MADYMO
- Poruszający się ładunek na zawiesiu żurawia wieżowego – ładunkiem przenoszonym była wiązka drutu, którą w symulacji przedstawiono w postaci pojedynczego elementu cylindrycznego poruszającego się w podobny sposób do opisywanego ładunku.

Rysunek 14. Drugi etap rekonstrukcji sceny: modelowanie elementów ruchomych, dodawanie ruchomego ładunku;
po lewej – podgląd sceny z programu Blender, po prawej – konwersja do pakietu MADYMO
7. Ustalanie cech fizycznych dodanych elementów:
- masa wieży: 2 T
- masa ładunku: 200 kg.
8. Ustawienie warunków początkowych ruchu ładunku:
- prędkość ładunku w stronę wieży podporowej: 10 m/s.
9. Ustawienie powierzchni kolidujących w symulacji:
- grupa 1: kontakt wieży podporowej i poszkodowanego ( master ) z podłogą (slave), (rys. 15)

Rysunek 15. Trzeci etap rekonstrukcji sceny – ustawianie powierzchni kolizyjnych;
grupa 1 – kontakt wieży podporowej i poszkodowanego z podłogą
- grupa 2: kontakt wieży podporowej (master) z ładunkiem i poszkodowanym (slave), (rys. 16).

Rysunek 16. Trzeci etap rekonstrukcji sceny – ustawianie powierzchni kolizyjnych;
grupa 1 – kontakt wieży podporowej z ładunkiem i poszkodowanym
10. Ustalenie parametrów symulacji:
- czas początkowy: 0 s
- czas końcowy: 5 s
- domyślny krok czasowy.
11. Wyniki symulacji:
- urazy poważnie zagrażające życiu
- złamanie kości czaszki
- przerwanie szyi z przemieszczeniem
- lekkie urazy więzadeł
- urazy mięśni.
Materiały informacyjne opracowano na podstawie wyników IV etapu programu wieloletniego „Poprawa bezpieczeństwa i warunków pracy” finansowanego w latach 2017-2019 w zakresie zadań służb państwowych przez Ministerstwo Rodziny, Pracy i Polityki Społecznej. Koordynator programu: Centralny Instytut Ochrony Pracy – Państwowy Instytut Badawczy.
Zadanie 2.G.20: Opracowanie narzędzia wspomagającego proces numerycznej rekonstrukcji przebiegu wypadków przy pracy