Typowe sygnały wykorzystywane w sygnalizatorach pojazdów uprzywilejowanych są trudne do redukcji przy wykorzystaniu metod aktywnych. Z tego powodu przeprowadzono badania nad sygnałem ostrzegawczym, który mógłby być zastosowany w pojazdach uprzywilejowanych a jednocześnie dzięki swoim właściwościom ułatwiał by zastosowanie aktywnych metod redukcji hałasu. Przyjęto, że sygnał ten powinien być sygnałem dwutonalnym o składowych częstotliwościowych z zakresu od 300 do 1500Hz (czyli podobnym do powszechnie stosowanego sygnału Le-On), których amplituda była by modulowana w odpowiednio dobrany sposób. Zastąpienie przełączania składowych tonalnych sygnału ostrzegawczego ich odpowiednio dobraną modulacją umożliwiło by uniknięcie niekorzystnych efektów wynikających z przełączania składowych (dodatkowe składowe widmowe).
W pierwszej kolejności przeprowadzono badania symulacyjne układów aktywnej redukcji modulowanych sygnałów dwutonalnych, pozwalające określić ich przydatność dla układu zintegrowanego sygnalizatora ostrzegawczego. W tym celu została opracowana struktura modelowego układu aktywnej redukcji modulowanego, dwutonalnego sygnału ostrzegawczego pokazana na Rys.1. 
Rys. 1. Schemat modelowego układu aktywnej redukcji modulowanego, dwutonalnego sygnału ostrzegawczego.
Model układu aktywnej redukcji opracowany na potrzeby badań symulacyjnych zawiera generator tonów podstawowych sygnału ostrzegawczego (dwa tony o wybranych częstotliwościach) oraz generator odpowiedniego przebiegu modulującego. Jeden z tonów podstawowych sygnału modulowany jest bezpośredni przebiegiem modulującym a drugi przebiegiem modulującym przesuniętym w fazie o -180˚. Suma zmodulowanych tonów podstawowych daje sygnał ostrzegawczy oznaczony na schemacie jako d(t). Do wytworzenia sygnału kompensującego y(t) użyto dwóch filtrów wycinających typu NOTCH, zsynchronizowanych z poszczególnymi składowymi tonalnymi. Przyjęcie takiego rozwiązania podyktowane jest tym, że struktura filtrów wycinających NOTCH została opracowana specjalnie do redukcji sygnałów tonalnych i bardzo dobrze sprawdza się w takim zastosowaniu. Efektem działania układu aktywnej redukcji jest sygnał błędu e(t), który jednocześnie jest wykorzystywany do adaptacji współczynników filtrów NOTCH zgodnie z algorytmem LMS.
W trakcie badań symulacyjnych sygnały dwutonalne były modulowane przebiegami o kilku różnych kształtach i częstotliwościach. Badania te miały na celu określenie teoretycznej możliwej do osiągnięcia skuteczności systemu aktywnej redukcji hałasu w zależności od parametrów generowanego sygnału ostrzegawczego. Sygnały cechujące się najlepszymi właściwościami zostaną w kolejnym etapie pracy zaimplementowane w modelu sygnalizatora a skuteczność ich redukcji zostanie sprawdzona w sposób eksperymentalny. Przeprowadzone przed zaimplementowaniem w modelu sygnalizatora algorytmów generacji tych sygnałów oraz algorytmów służących ich redukcji pozwalają określić ich właściwości i skuteczność niezależnie od platformy sprzętowej i innych elementów oprogramowania modelu sygnalizatora. Dzięki tym informacjom możliwa będzie szybka ocena poprawności działania zaimplementowanych algorytmów w modelu sygnalizatora i ewentualne usuwanie błędów w oprogramowaniu.
Badania symulacyjne prowadzone były z zastosowaniem środowiska pakietu obliczeniowego Matlab. W środowisku tym opracowano własną bibliotekę funkcji i procedur do symulacji przewidzianych zagadnień. Wprawdzie środowisko Matlab dysponuje własnymi bibliotekami funkcji, jednak opierają się one najczęściej na maksymalnym wykorzystaniu rachunku macierzowego. Takie założenie ma jednak pewną wadę z punktu widzenia symulowania działania systemu aktywnej redukcji. Rachunek macierzowy w przypadku algorytmów o charakterze iteracyjnym utrudnia śledzenie szczegółów dotyczących działania symulowanego zjawiska. Zasada działania systemu aktywnej redukcji może być odwzorowana za pomocą rachunku macierzowego, tylko przez stosowanie specjalnych zabiegów. Dotyczą one symulacji pracy torów pomiarowych i wykonawczych, które pracują sekwencyjnie, przetwarzając po jednej próbce sygnału w każdym kanale w trakcie jednego kroku iteracji algorytmu sterującego pracą układu sterującego. Mając to na uwadze opracowano własny zestaw programów, w których symulacja systemu aktywnej redukcji odbywa się w sposób analogiczny, jak ma to miejsce w systemie rzeczywistym. Niesie to wprawdzie za sobą wydłużenie czasu trwania obliczeń (wyrażenia na macierzach w pakiecie Matlab są wykonywane szybciej niż obliczenia sekwencyjne na elementach macierzy), jednak umożliwia w późniejszym etapie prac bezpośrednie odwzorowanie zastosowanych i zweryfikowanych w programie Matlab procedur w oprogramowaniu układu zintegrowanego sygnalizatora.
Badania symulacyjne podzielono na etapy dotyczące określenia: wpływu kształtu i częstotliwości przebiegu modulującego, wpływu częstotliwości poszczególnych składowych sygnału ostrzegawczego oraz określenia teoretycznej stabilności i skuteczności zastosowanego algorytmu aktywnej redukcji. Do symulacji wybrano trzy pary częstotliwości dwutonalnego sygnału ostrzegawczego: 300 i 600 Hz, 500 i 1000 Hz oraz 500 i 1500 Hz. Sygnały te modulowane były przebiegiem modulującym o różnych kształtach (prostokąt, trójkąt, sinus, przebieg prostokątno-sinusoidalny) i różnych częstotliwościach (3 i 5 Hz) Zastosowany w badaniach przebieg prostokątno-sinusoidalny był przebiegiem bazującym na przebiegu prostokątnym, w którym przejście pomiędzy wartością minimalną (zero) przebiegu a wartością maksymalną (jeden) odbywało się po krzywej będącej fragmentem sinusoidy. W trakcie badań symulacyjnych brano również pod uwagę dodatkowe częstotliwości wynikające z częstotliwości przebiegu modulującego (listki boczne).
Przyjęto jednolity sposób prezentacji wyników symulacji.. Wynik pojedynczej symulacji przedstawiono w postaci zestawu sześciu podwykresów, ponumerowanych od 1 do 6. Pierwsza kolumna przedstawia przebiegi czasowe sygnałów, ostrzegawczego (sygnału hałasu) - 1, błędu (sygnału słyszanego pod słuchawkami) - 3 i przebiegu modulującego - 5. Druga kolumna przedstawia widma amplitudowe sygnału hałasu - 2 i sygnału błędu - 4, oraz skuteczność aktywnej redukcji w funkcji częstotliwości - 6. Widma amplitudowe pokazane na podwykresach 2 i 4 każdej symulacji wyliczane były na podstawie fragmentów przebiegów czasowych odpowiednich sygnałów o długości kilkuset milisekund. Skuteczność aktywnej redukcji była zdefiniowana jako różnica poziomów ciśnienia akustycznego hałasu i sygnału błędu (lub inaczej hałasu przed i po uruchomieniu układu aktywnej redukcji) Poniżej przedstawiono jedynie wyniki części z przeprowadzonych symulacji, pozwalające na wyciągnięcie odpowiednich wniosków.
Pierwszy etap badań dotyczył określenia kształtu i częstotliwości przebiegu modulującego przy których możliwe jest osiągnięcie jak największej skuteczności aktywnej redukcji. W tej fazie badań sygnał ostrzegawczy modulowany był przebiegami o następujących kształtach:
- prostokątnym,
- trójkątnym,
- sinusoidalnym,
- prostokątno-sinusoidalnym.
Modulacja sygnałem prostokątnym (o poziomach 0 i 1) w praktyce oznaczała naprzemienne włączanie i wyłączanie składowych tonalnych sygnału ostrzegawczego. Modulacja pozostałymi sygnałami powodowała stopniowe wyciszanie jednej składowej sygnału w czasie stopniowego wzmacniania drugiej, zgodnie z wybranym przebiegiem modulującym.
Na Rys.2 przedstawiono wyniki symulacji dla sygnału ostrzegawczego o częstotliwościach tonów składowych 500 i 1000 Hz i prostokątnego przebiegu modulującego częstotliwości o częstotliwości 5Hz. Amplitudy (poziomy) obu składowych sygnału były jednakowe a modulacja przebiegiem prostokątnym sprawia, że składowe sygnału pojawiające się na przemian w sygnale ostrzegawczym mają cały czas tą samą, maksymalną amplitudę. Z tego powodu na podwykresie 1 sygnał ostrzegawczy ma obwiednię w postaci linii prostej (cały wykres zawiera tysiące okresów tonów składowych sygnału ostrzegawczego i na wykresach zlewają się one w jedną całość). Widmo tego sygnału przestawione na podwykresie 2 pokazuje, że oprócz prążków podstawowych odpowiadających obu składowym tonalnym sygnału zawiera ono jeszcze również tzw. listki boczne (widoczne jako „pogrubienia” prążków podstawowych w ich dolnej części) wynikające z obecności przebiegu modulującego, oraz składowe widmowe wynikające z nieciągłości sygnału w chwilach przełączania składowych tonalnych. Na podwykresie 3 pokazującym przebieg czasowy sygnału błędu widać zachowanie się układu aktywnej redukcji w chwili zmiany skokowej częstotliwości sygnału redukowanego. Przy każdej takiej zmianie następuje skokowy wzrost amplitudy sygnału i proces adaptacji musi rozpoczęć się od nowa. Jak wynika z podwykresów 6 i 4 podstawowe składowe sygnału modulowanego przebiegiem prostokątnym są redukowane niemal całkowicie, jednak w sygnale pozostają składowe listków bocznych o dość znacznym poziomie. Ogólna skuteczność aktywnej redukcji wynosi około 65dB (przy poziomie sygnału ostrzegawczego około 90dB). Sygnał ostrzegawczy o składowych modulowanych przebiegiem prostokątnym jest sygnałem bardzo dobrym jeśli chodzi o jego postrzeganie i percepcję, jednak efekty związane z raptownym przełączaniem składowych częstotliwościowych powodują, że układ aktywnej redukcji ma tendencję do utraty stabilności. Zwiększanie stabilności możliwe jest poprzez zmniejszenie kroku adaptacji, co z kolei ma negatywny wpływ na szybkość zbieżności algorytmu i osiąganą skuteczność aktywnej redukcji.

Rys. 29. Wyniki badań symulacyjnych dla sygnału ostrzegawczego o składowych tonalnych 500 i 1500 Hz modulowanych przebiegiem prostokątnym o częstotliwości 5Hz.
Na Rys. przedstawiono wyniki symulacji dla sygnału ostrzegawczego o częstotliwościach tonów składowych 500 i 1000 Hz i trójkątnego przebiegu modulującego częstotliwości o częstotliwości 5Hz. Amplitudy (poziomy) obu składowych sygnału modulowane są zgodnie z przebiegiem pokazanym na podwykresie 5 w związku z czym obwiednia sygnału ostrzegawczego nie jest już linią prostą (podwykres 1). Widmo tego sygnału przestawione na wykresie 2 pokazuje, że również występują w nim listki boczne, jednak o znacznie mniejszym poziomie. Nie ma tu również efektów związanych z nieciągłością sygnału (składowe tonalne nie są przełączane – zmieniają się jedynie ich amplitudy).
Rys. 3. Wyniki badań symulacyjnych dla sygnału ostrzegawczego o składowych tonalnych 500 i 1500 Hz modulowanych przebiegiem trójkątnym o częstotliwości 5Hz.
Na podwykresie 3 pokazującym przebieg czasowy sygnału błędu widać, że nie ma już skokowych zmian tego sygnału, niemniej jednak, gdy zmieniają się proporcję amplitud składowych sygnału układ aktywnej redukcji musi ponownie adaptować się do składowej o większej aktualnie amplitudzie. Podobnie jak w poprzednim przypadku podstawowe składowe sygnału modulowanego przebiegiem trójkątnym są redukowane niemal całkowicie, jednak w sygnale pozostają składowe listków bocznych o nieco niższych poziomach. Ogólna skuteczność aktywnej redukcji dla sygnału modulowanego przebiegiem trójkątnym dochodzi do około 80dB (najwyższa w badanych układach) jednak sygnał taki jest znacznie trudniejszy w postrzeganiu i percepcji (płynne przejście między składowymi tonalnymi). Wyniki symulacji pokazały również, ze stabilność układu aktywnej redukcji w przypadku takiego sygnału ostrzegawczego jest niewielka.
Na Rys.4 przedstawiono wyniki symulacji dla sygnału ostrzegawczego o częstotliwościach tonów składowych 500 i 1000 Hz i sinusoidalnego przebiegu modulującego częstotliwości o częstotliwości 5Hz. Podobnie jak w przypadku sygnału modulowanego przebiegiem trójkątnym obwiednia sygnału ostrzegawczego nie jest linią prostą (podwykres 1) a widmo tego sygnału zawiera listki boczne (podwykres 2).
Rys. 4. Wyniki badań symulacyjnych dla sygnału ostrzegawczego o składowych tonalnych 500 i 1500 Hz modulowanych przebiegiem sinusoidalnym o częstotliwości 5Hz.
Jak pokazały badania symulacyjne składowe podstawowe sygnału ostrzegawczego modulowanego przebiegiem sinusoidalnym redukowane są niemal całkowicie a ogólna skuteczność aktywnej redukcji wynosi około 75dB. Dzięki bardzo płynnym zmianom amplitud składowych tonalnych układ aktywnej redukcji tego typu sygnału ostrzegawczego charakteryzuje się bardzo dużą stabilnością (najwyższą z uzyskanych). Sygnał taki jednak jest najgorszy pod względem jego postrzegania i percepcji. Łagodne i płynne zmiany amplitud składowych sygnału sprawiają, że obserwatorowi może się on zlewać w pojedynczy dźwięk, gorzej rozróżnialny od dźwięków docierających z otoczenia. Zatem do zastosowania takiego typu sygnału jako sygnału ostrzegawczego należy podchodzić z dużą dozą ostrożności.
Na Rys.5 przedstawiono wyniki symulacji dla sygnału ostrzegawczego o częstotliwościach tonów składowych 500 i 1000 Hz i prostokątno-sinusoidalnego przebiegu modulującego częstotliwości o częstotliwości 5Hz. Podobnie w poprzednich przypadkach widmo tego sygnału zawiera listki boczne (podwykres 2). Obwiednia takiego sygnału ostrzegawczego zbliżona jest do obwiedni sygnału modulowanego przebiegiem prostokątnym (podwykres 1).
Rys. 5. Wyniki badań symulacyjnych dla sygnału ostrzegawczego o składowych tonalnych 500 i 1500 Hz modulowanych przebiegiem prostokątno-sinusoidalnym o częstotliwości 5Hz.
W przypadku sygnału ostrzegawczego z modulacją składowych harmonicznych przebiegiem prostokątno-sinusoidalnym osiągana skuteczność aktywnej redukcji wynosi około 65dB czyli jest podobna jak dla sygnału modulowanego przebiegiem prostokątnym. Znacząco natomiast poprawia się stabilność układu aktywnej redukcji - jest ona zbliżona do stabilności układu aktywnej redukcji sygnału modulowanego przebiegiem sinusoidalnym. Jednocześnie w stosunku do sygnałów modulowanych przebiegami trójkątnym i sinusoidalnym, sygnał modulowany przebiegiem prostokątno-sinusoidalnym jest znacznie łatwiejszy w postrzeganiu i percepcji, co jest wynikiem znacznie ostrzejszych przejść między skrajnymi poziomami amplitudy przebiegu modulującego.
Inne z przeprowadzonych badań symulacyjnych dotyczyły wpływu częstotliwości przebiegu modulującego na skuteczność aktywnej redukcji. Na Rys.6 przedstawiono przebiegi wyniki symulacji dla sygnału dwutonalnego o częstotliwościach 500 i 1500 Hz modulowanego przebiegiem prostokątno-sinusoidalnym o częstotliwości 3Hz. Porównanie tych wyników z wynikami przedstawionymi na Rys.5 pokazuje, że zmniejszenie częstotliwości przebiegu modulującego wpływa korzystnie na skuteczność aktywnej redukcji (wzrost skuteczności z 65 do ponad 70 dB). Wzrost skuteczności wynika z dłuższego okresu czasu, w którym amplitudy składowych tonalnych nie zmieniają się - filtr adaptacyjny ma tym samym więcej czasu na adaptację swoich współczynników. Podobny efekt można również uzyskać zwiększając krok adaptacji algorytmu LMS jednak będzie to miało znaczący wpływ na pogorszenie stabilności układu aktywnej redukcji. Wyniki symulacji pokazują również znacznie mniejszy wpływ listków bocznych na działanie układu aktywnej redukcji (ich poziomy również zostają zredukowane).
Rys. 6. Wyniki badań symulacyjnych dla sygnału ostrzegawczego o składowych tonalnych 500 i 1500 Hz modulowanych przebiegiem prostokątno-sinusoidalnym o częstotliwości 3Hz.
Wyniki przeprowadzonych badań symulacyjnych pokazały, że najkorzystniejszym z punktu widzenia zastosowania aktywnych metod redukcji sygnałem ostrzegawczym dla pojazdu uprzywilejowanego byłby sygnał dwutonalny modulowany przebiegiem prostokątno-sinusoidalnym o małej częstotliwości (np. 1Hz). W kolejnym etapie prowadzonych prac badawczych sygnał ten wraz z układem jego aktywnej redukcji, po uprzedniej weryfikacji w badaniach laboratoryjnych, zostaną zaimplementowane w modelu zintegrowanego sygnalizatora ostrzegawczego dla pojazdów uprzywilejowanych. Badanie symulacyjne dotyczące sygnałów modulowanych innymi przebiegami również zostaną zweryfikowane w trakcie badań laboratoryjnych z zastosowaniem ewaluacyjnego zestawu mikroprocesorowego (będą to dodatkowe, opcjonalne sygnału zaimplementowane w modelu sygnalizatora).
Badania symulacyjne algorytmu sterującego układu aktywnej redukcji hałasu w torze komunikacji radiowej zintegrowanego sygnalizatora prowadzone były w środowisku Matlab. Badania symulacyjne rozpoczęto od podstawowego układu aktywnej redukcji stopniowo rozbudowując ten układ poprzez dodanie nowych elementów mogących poprawić jego funkcjonowanie i skuteczność aktywnej redukcji. W przeciwieństwie do symulacji dotyczących sygnału ostrzegawczego, w symulacjach dotyczących algorytmu sterującego wykorzystano narzędzia pakietu Simulink środowiska Matlab. Algorytmy realizujące układy aktywnej redukcji hałasu z filtrami FIR z algorytmami adaptacji LMS i nLMS opisane w środowisku Matlab „krok po kroku” autorzy pracy testowali już uprzednio w innych pracach własnych [14]. Dzięki tym doświadczeniom możliwe było wykorzystanie gotowych bloków pakietu Symulink realizujących elementarne operacje cyfrowego przetwarzania sygnałów, utworzenie z tych bloków symulowanych układów zgodnie z przyjętym schematem i założeniami oraz skupienie uwagi przede wszystkim na właściwościach i działaniu symulowanych układów aktywnej redukcji hałasu bez potrzeby ponownego analizowania zapisu algorytmów je realizujących. Zaletą prowadzenia badań symulacyjnych z wykorzystaniem pakietu Simulink jest możliwość tworzenia symulowanych obiektów na zasadzie dodawania i wzajemnego łączenia gotowych bloków realizujących odpowiednie funkcje w środowisku graficznym, co przypomina rysowanie schematu blokowego symulowanego obiektu. Każdy z bloków tworzących obiekt na swoje specyficzne właściwości, które mogą być zmieniane np. element opóźniający – wielkość opóźnienia, filtr FIR – ilość współczynników (długość), rodzaj algorytmu adaptacji, stałą adaptacji itp. Dzięki temu model symulowanego obiektu staje się bardziej przejrzysty a zmiana parametrów symulacji możliwa jest poprzez manipulowanie elementami obiektu za pomocą myszy komputerowej. Kolejnym ważnym elementem dostępnym w pakiecie Simulink, który wykorzystano w przeprowadzonych badaniach symulacyjnych, jest możliwość korzystanie z plików dźwiękowych w formacie „.wav”. Dzięki temu w symulacjach możliwe było wykorzystanie nagrań rzeczywistych sygnałów mowy i ostrzegawczego, które były przetwarzane w trakcie symulacji. Ponadto wyniki tego przetwarzania, czyli odfiltrowane sygnały z toru komunikacji radiowej również zapisywano w plikach dźwiękowych w formacie „wav” dzięki czemu ocena działania symulowanego układu można było przeprowadzić nawet subiektywnie, za pomocą słuchu. Przedstawione poniżej schematy układów poddawanych badaniom symulacyjnym utworzone zostały bezpośrednio w środowisku Matlab z wykorzystaniem pakietu Simulink. Z tego też powodu opisy elementarnych bloków symulowanych układów są w języku angielskim (w trakcie omawiania schematów podawane są kursywą w nawiasach).
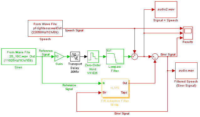
Na Rys.7 przedstawiony jest schemat blokowy podstawowego układu aktywnej redukcji hałasu w torze komunikacji radiowej , którego badania symulacyjne prowadzono w środowisku Matlab. Dźwięk sygnalizatora ostrzegawczego (Siren) zapisany w pliku typu .wav (w przypadku pokazanym na rysunku jest to plik 25_10C.wav) jest wzmacniany (Gain), opóźniany (Transport Delay) i po przejściu przez filtr dolnoprzepustowy łączy się z sygnałem mowy (Speech) również pobieranym z pliku „.wav”. Węzeł w którym sumują się sygnały mowy i ostrzegawczy odpowiada mikrofonowi w układzie komunikacji radiowej. Oczywiście akustyczny sygnał ostrzegawczy w rzeczywistym pojeździe uprzywilejowanym zanim dotrze z głośnika sygnalizatora do mikrofonu służącego do nadawania komunikatów radiowych, musi przebyć pewną ścieżkę akustyczną, której w symulowanym układzie odpowiada blok opóźniający (Transport Delay). Sygnał będący sumą sygnału mowy i sygnału ostrzegawczego zapisywany jest w trakcie symulacji w pliku audio2.wav.
Rys. 7. Schemat blokowy podstawowego układu aktywnej redukcji hałasu w torze komunikacji radiowej dla symulacji w środowisku Matlab.
Sygnał ostrzegawczy jest jednocześnie sygnałem odniesienia (Reference Signal) dla filtru adaptacyjnego FIR (FIR Adaptive Filter) stanowiącego podstawę układu aktywnej redukcji hałasu. Sygnał wyjściowy z filtru łączy się w drugim węźle sumacyjnym z sygnałem będącym sumą sygnału mowy i sygnału ostrzegawczego. W wyniku nałożenia się tych sygnałów powstaje sygnał błędu (Error Signal), który z założenia powinien być sygnałem mowy odfiltrowanym z sygnału ostrzegawczego. Sygnał ten jest wykorzystywany w procesie adaptacji filtru FIR i jednocześnie jest zapisywany w pliku audio.wav. W trakcie symulacji jej wyniki (Results) można oglądać na dołączonym do układu oscyloskopie. Dla celów prowadzonych symulacji przyjęto ilość współczynników filtru FIR równą 80 oraz, że typowe opóźnienie sygnału ostrzegawczego w ścieżce akustycznej wynosi 0,004 sekundy (co oznacza odległość 1,4m jaką w tym czasie może przebyć sygnał akustyczny). Częstotliwość próbkowania sygnału wynosiła 11025Hz. Sygnał ostrzegawczy, którego nagranie użyto w trakcie symulacji był sygnałem typu „Pies”.
Na Rys.8 pokazano wyniki symulacji dla układu o typowym opóźnieniu sygnału ostrzegawczego w ścieżce akustycznej (0,004s). Na rysunku tym pokazano przebiegi czasowe (od góry): sygnału mowy, nałożonych na siebie sygnałów mowy i ostrzegawczego, oraz odfiltrowanego sygnału mowy (sygnału błędu). Wyniki pozostałych z prezentowanych symulacji również przedstawione są w tym układzie.
Rys. 8. Wyniki symulacji podstawowego układu aktywnej redukcji hałasu w torze komunikacji radiowej dla opóźnienia w torze akustycznym wynoszącego 0.004s.
Jak pokazują wyniki symulacji układ radzi sobie dość dobrze z postawionym zadaniem nawet mimo dużego poziomu sygnału ostrzegawczego. Sygnał ostrzegawczy został odfiltrowany praktycznie całkowicie, a sygnał mowy został zniekształcony jedynie w minimalnym stopniu.
Na Rys. 9 przedstawiono wyniki symulacji dla większego opóźnienia sygnału ostrzegawczego w ścieżce akustycznej, wynoszącego 0,0065s.
Rys. 9. Wyniki symulacji podstawowego układu aktywnej redukcji hałasu w torze komunikacji radiowej dla opóźnienia w torze akustycznym wynoszącego 0.0065s.
Jak pokazały wyniki symulacji, przy opóźnieniu sygnału ostrzegawczego wynoszącym 0,0065s o układ aktywnej redukcji oparty na filtrze FIR o 80 współczynnikach przestaje działać prawidłowo. Zbyt mała ilość współczynników w stosunku do opóźnienia w torze akustycznym powoduje, że filtr FIR nie jest w stanie uwzględnić tak dużego opóźnienia w procesie sterowania. Przy częstotliwości próbkowania wynoszącej 11025Hz opóźnienie 0,004s przekłada się na 45 próbek sygnału i taka powinna być teoretycznie minimalna liczba współczynników filtru FIR. W trakcie symulacji okazało się, że zadowalające efekty dla takiego opóźnienia uzyskuje się dopiero przy zastosowaniu filtrów o ilości współczynników powyżej 70. Oznacza to, że praktyczna ilość współczynników filtru powinna być o wiele większa od opóźnienia sygnału wyrażonego w ilości próbek. Opóźnienie sygnału ostrzegawczego o 0,0065s oznacza opóźnienie o 72 próbki sygnału. Dla prawidłowego działania układu aktywnej redukcji potrzebny jest filtr FIR o co najmniej 100 współczynnikach.
Im większe opóźnienie w ścieżce akustycznej sygnału ostrzegawczego tym większa powinna być liczba wag filtru sterującego procesem aktywnej redukcji. Wraz ze wzrostem ilości wag filtru wzrasta również liczba operacji matematycznych jakie muszą być wykonywane w cyklach przetwarzania kolejnych próbek sygnału, wymagana jest zatem większa moc obliczeniowa dla realizacji zadanego procesu sterowania. Korzystne zatem było by zaprojektowanie układu aktywnej redukcji hałasu w taki sposób, aby wymagał on filtrów o znacznie mniejszej ilości współczynników. Istnieją dwa potencjalne rozwiązania tego problemu.
Pierwszym rozwiązaniem jest zastosowanie mniejszej częstotliwości próbkowania przeważanych sygnałów. Mniejsza częstotliwość próbkowania oznacza mniejszą wartość opóźnienia w torze akustycznym wyrażoną w próbkach przetwarzanego sygnału. Zatem liczba współczynników może być mniejsza. Na Rys.10 przedstawiono schemat blokowy układu aktywnej redukcji hałasu w torze komunikacji radiowej z obniżaniem częstotliwości próbkowania opracowany na potrzeby badań symulacyjnych. Odpowiednie elementy układu (Downsample) obniżają częstotliwość próbkowania przetwarzanych sygnałów do 5512,5Hz. Filtr FIR zastosowany w układzie ma 80 współczynników a opóźnienie sygnału ostrzegawczego w ścieżce akustycznej wynosi 0,0065s. Wyniki badań symulacyjnych dla tego układu przedstawiono na Rys.11.
Rys. 10. Schemat blokowy układu aktywnej redukcji hałasu w torze komunikacji radiowej z obniżeniem częstotliwość próbkowania dla symulacji w środowisku Matlab.
Rys. 11. Wyniki symulacji układu aktywnej redukcji hałasu w torze komunikacji radiowej z obniżeniem częstotliwość próbkowania dla opóźnienia w torze akustycznym wynoszącego 0.0065s.
Jak pokazały przedstawione wyniki symulacji obniżenie częstotliwości próbkowania przetwarzanych sygnałów pozwala na uzyskanie zamierzonego rezultatu – układ działa poprawnie dla opóźnienia sygnału ostrzegawczego w ścieżce akustycznej wynoszącego 0,0065 s i nie jest konieczne zwiększenie liczby współczynników filtru do 100 lub więcej, co było konieczne dla takiego opóźnienie w układzie prezentowanym na Rys.7. Zmniejszanie częstotliwości próbkowania niesie jednak za sobą poważne konsekwencje dla działania układu. Po pierwsze zmniejszenie tej częstotliwości oznacza, że uaktualnianie wag filtru będzie zachodziło z mniejszą częstotliwością a zatem proces adaptacji współczynników filtru do pożądanych wartości będzie trwał dłużej. Jeżeli przebieg procesu adaptacji będzie zbyt wolny w stosunku do szybkości z jaką zachodzą zmiany sygnału ostrzegawczego to układ aktywnej redukcji nigdy nie osiągnie dostatecznej skuteczności. Po drugie, mniejsza częstotliwość próbkowania wiąże się, zgodnie z twierdzeniem Nyquista, z ograniczeniem od góry pasma przetwarzanych sygnałów akustycznych. Przy częstotliwości próbkowania rzędu 5kHz przetwarzane sygnały akustyczne powinny mieć częstotliwości poniżej 2,5kHz. Zatem przy niskich częstotliwościach próbkowania wysokoczęstotliwościowe składowe sygnałów ostrzegawczych znajdą się poza zakresem przetwarzania, co spowoduje w konsekwencji nieprawidłowe działanie układu aktywnej redukcji.
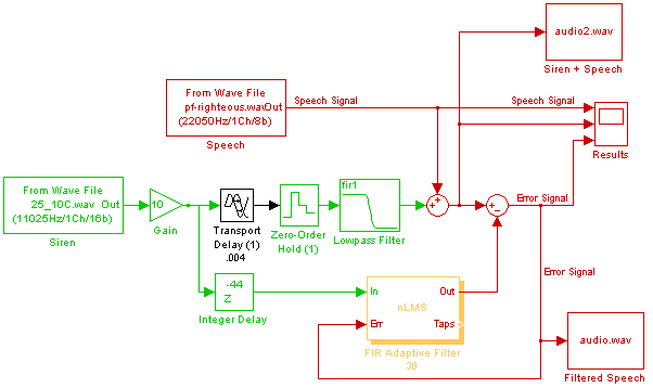
Drugim z możliwych rozwiązań pozwalającym na zmniejszenie liczby współczynników filtru FIR w układzie sterującego aktywną redukcją jest zastosowanie dodatkowego elementu opóźniającego próbki sygnału odniesienia (przed wejściem do filtra FIR) w postaci bufora opóźniającego. Na Rys.12 przedstawiono schemat blokowy układu aktywnej redukcji hałasu w torze komunikacji radiowej z elementem opóźniającym w torze sygnału odniesienia, a na Rys.13 wyniki badań symulacyjnych dla tego układu. W przeprowadzonych symulacjach opóźnienie w ścieżce akustycznej sygnału ostrzegawczego wynosiło 0,004s. Przyjęta długość bufora opóźniającego wynosiła (Integer Delay) wynosiła 44 próbki (co odpowiadało wielkości opóźnienia sygnału ostrzegawczego wyrażonego w próbkach sygnału). Zastosowany w układzie filtr FIR miał 30 współczynników.
Rys. 12. Schemat blokowy układu aktywnej redukcji hałasu w torze komunikacji radiowej z elementem opóźniającym w torze sygnału odniesienia dla symulacji w środowisku Matlab.
Wyniki symulacji przedstawione na Rys. 30 pokazują, że układ ten dobrze poradził sobie z odfiltrowaniem sygnału ostrzegawczego z sygnału mowy. Zastosowanie bufora opóźniającego pozwoliło zmniejszyć liczbę współczynników flirtu do 30 w porównaniu do 80 współczynników filtru używanego w układzie z Rys.7.
Rys. 13. Wyniki symulacji układu aktywnej redukcji hałasu w torze komunikacji radiowej z elementem opóźniającym w torze sygnału odniesienia dla opóźnienia w torze akustycznym wynoszącego 0.004s.
Z przedstawionych powyżej dwóch sposobów realizacji układu aktywnej redukcji hałasu w torze komunikacji radiowej zbudowanego na filtrze FIR o jak najmniejszej liczbie współczynników korzystniejszy (pozbawiony negatywnego wpływu na działanie układu) jest sposób z dodatkowym buforem opóźniającym w ścieżce sygnału odniesienia. Rozwiązanie to zostało zakwalifikowane do dalszych badań.
Długość bufora opóźniającego w torze sygnału odniesienia może być wyliczona z dość dużą dokładnością jeżeli znana jest odległość między syreną (przetwornikiem akustycznym) sygnalizatora a mikrofonem układu komunikacji radiowej. W rzeczywistym układzie odległość ta nie jest znana z góry (sygnalizator i przetworniki akustyczne mogą być montowane w różnych miejscach pojazdu,) jest stała (mikrofon jest elementem ruchomym) i może zmieniać w dość dużych granicach. Z tego powodu podjęte zostały badania nad możliwością opracowania metody i algorytmu pozwalającego na automatyczne wyznaczanie i zmianę długości bufora opóźniającego. Oznacza to, że powinna zostać przyjęta pewna metoda oceny efektów działania układu (czyli zasadniczo oceny sygnału błędu) oraz algorytm, który na podstawie wyników oceny będzie zmieniał długość bufora opóźniającego. Ogólny schemat układu aktywnej redukcji hałasu w torze komunikacji radiowej z elementem opóźniającym o zmiennym czasie opóźnienia w torze sygnału odniesienia pokazano na Rys.14. W układzie tym sygnał błędu pobierany jest do bloku, w którym następuje ocena, czy przy danej długości bufora opóźniającego układ aktywnej redukcji działa poprawnie. Na podstawie tej oceny algorytm umieszczony w kolejnym bloku oprogramowania dokonuje zmiany długości bufora opóźniającego.
Rys. 14. Schemat blokowy układu aktywnej redukcji hałasu w torze komunikacji radiowej z elementem opóźniającym o zmiennym czasie opóźnienia w torze sygnału odniesienia.
Najtrudniejszym problemem jaki należy rozwiązać przy tego na drodze do realizacji przedstawionego układu jest dobór sposobu oceny sygnału błędu. Układ aktywnej redukcji hałasu w torze komunikacji radiowej różni się zasadniczo od typowego układu aktywnej redukcji hałasu tym, że sygnał błędu jest przefiltrowanym sygnałem mowy, który jest sygnałem losowym. Trudno jest zatem w sposób matematyczny ocenić czy sygnał błędu jest taki jak oczekiwano jedynie na podstawie badania samego sygnału błędu.
Rozwiązaniem tego problemu może być wykorzystanie dostępnego układzie sygnału ostrzegawczego i korelacji pomiędzy tym sygnałem a sygnałem błędu. Jeżeli sygnał błędu nie będzie dostatecznie odfiltrowany z sygnału ostrzegawczego, to ich korelacja będzie duża. Jeżeli sygnał błędu będzie dobrze odfiltrowany z sygnału ostrzegawczego, to korelacja sygnału błędu i sygnału ostrzegawczego powinna być bliska zeru.
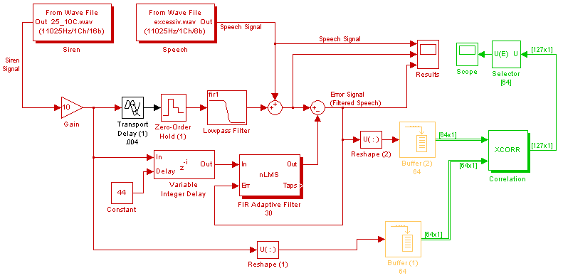
Na Rys. 15 pokazano schemat blokowy układu który posłużył do sprawdzenia możliwości zastosowania funkcji korelacji do oceny sygnału błędu. Na podstawie wektorów sygnału błędu (Buffer (2)) i sygnału odniesienia (Buffer (1)) wyliczana była wzajemna korelacja tych sygnałów (Correlation). Wartości wyliczonej korelacji przedstawiane były w formie wykresu czasowego na oscyloskopie (Scope). W układzie tym bufor opóźniający (Variable Integer Delay) jest buforem o zmiennej długości, która w trakcie każdej symulacji była ustawiana na wybraną wartość (Constant). Dzięki temu możliwe było zbadanie jakie wartości ma korelacja sygnałów błędu i odniesienia przy długościach bufora opóźniającego równej wielkości opóźnienia w ścieżce akustycznej sygnału ostrzegawczego bądź różniących się.
Rys. 15. Schemat blokowy układu aktywnej redukcji hałasu w torze komunikacji radiowej z elementem opóźniającym w torze sygnału odniesienia i elementami wartościowania wielkości opóźnienia na bezie korelacji sygnałów dla symulacji w środowisku Matlab.
Na Rys.16 przedstawiono uzyskany w trakcie symulacji przebieg czasowy korelacji sygnałów odniesienia (sygnału ostrzegawczego) i błędu (odfiltrowanego sygnału mowy) dla układu aktywnej redukcji hałasu w torze komunikacji radiowej z elementem opóźniającym w torze sygnału odniesienia. Przyjęta długość bufora opóźniającego odpowiadała wielkości opóźnienia sygnału ostrzegawczego w torze akustycznym, co oznacza, że sygnał błędu układu aktywnej redukcji był bardzo dobrze odfiltrowany z hałasu pochodzącego od sygnalizatora ostrzegawczego (wyniki jak dla układu z Rys.12). Pomimo poprawnego działania układu aktywnej redukcji chwilowa wartość korelacji sygnałów prezentowana na Rys.16 charakteryzuje się dużą zmiennością w czasie. Oznacza to, że wartość korelacji sygnałów błędu i ostrzegawczego w takiej formie nie nadaje się do takiej oceny sygnału błędu, która mogła by zostać wykorzystana do zmiany długości bufora opóźniającego.
Rys. 16. Korelacja sygnałów odniesienia (sygnału ostrzegawczego) i błędu (odfiltrowanego sygnału mowy) dla układu aktywnej redukcji hałasu w torze komunikacji radiowej z elementem opóźniającym w torze sygnału odniesienia.
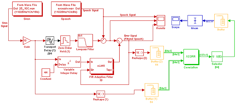
Ponieważ chwilowa wartość korelacji nie spełniała zadanych kryteriów postanowiono sprawdzić, jak zachowuje się średnia wartość tej korelacji za dłuższy okres czasu (ok. 0,4s). W tym celu w układzie symulacyjnym, którego schemat przedstawiono na Rys.17, wartości korelacji sygnałów zbierane były w buforze (Buffer) po czym wyliczano z nich wartość średnią (Mean). Czasowy przebieg wartości średniej korelacji sygnałów wyświetlany był na oscyloskopie (Scope).
Rys. 17. Schemat blokowy układu aktywnej redukcji hałasu w torze komunikacji radiowej z elementem opóźniającym w torze sygnału odniesienia i elementami wartościowania wielkości opóźnienia na bezie średniej wielkości korelacji sygnałów dla symulacji w środowisku Matlab.
Na rysunkach Rys.18 i Rys. 19 przedstawiono przebiegi czasowe średniej wartości korelacji będące wynikami symulacji układu z Rys.17 dla różnych długości bufora opóźniającego sygnału odniesienia. Dla wyników symulacji przedstawionych na Rys.18 długość bufora opóźniającego wynosiła 44 próbki i odpowiadała wielkości opóźnienia sygnału ostrzegawczego w ścieżce akustycznej. Dla wyników symulacji Rys.19 długość bufora opóźniającego wynosiła 22 próbki i była zbyt mała dla prawidłowego funkcjonowania układu aktywnej redukcji.
Rys. 18. Średnia wartość korelacji sygnałów odniesienia (sygnału ostrzegawczego) i błędu (odfiltrowanego sygnału mowy) dla układu aktywnej redukcji hałasu w torze komunikacji radiowej z elementem opóźniającym w torze sygnału odniesienia dla opóźnienia w torze akustycznym wynoszącego 0,004s i długości bufora opóźniającego wynoszącej 44 próbki.
Rys. 19. Średnia wartość korelacji sygnałów hałasu (syreny) i błędu (odfiltrowanego sygnału mowy) dla układu aktywnej redukcji hałasu w torze komunikacji radiowej z elementem opóźniającym w torze sygnału odniesienia dla opóźnienia w torze akustycznym wynoszącego 0,004s i długości bufora opóźniającego wynoszącej 22 próbki.
Jak pokazały wyniki symulacji, gdy długość bufora opóźniającego odpowiada wielkości opóźnienia sygnału ostrzegawczego w ścieżce akustycznej (Rys.18) to średnia wartość korelacji sygnału błędu i sygnału odniesienia zbliżona jest do zera. Natomiast gdy długość tego opóźnienia jest różna od wielkości opóźnienia sygnału ostrzegawczego w ścieżce akustycznej (Rys.19) to średnia wartość korelacji sygnału błędu i sygnału odniesienia waha się w dość dużych granicach. Wynika z tego, że średnia wartość korelacji sygnałów błędu i odniesienia może zostać użyta do oceny sygnału błędu w procesie sterowania długością bufora opóźniającego sygnału odniesienia.