Wykaz Projektów
- Model oceny zdolności do pracy dla potrzeb aktywizacji zawodowej młodych osób z niepełnosprawnością ruchową
- Symulatory szkoleniowe w zakresie zwalczania pożarów wewnętrznych
- Zastosowanie proekologicznych, aktywnych związków mineralnych w produkcji rękawic i obuwia do ochrony przed zimnem
- Interpretacja definicji pracy w szczególnych warunkach lub o szczególnym charakterze w oparciu o orzecznictwo WSA, NSA i SN
- Opracowanie stanowisk i metod badań przestrzennych parametrów konstrukcyjnych hełmów dla potrzeb oceny ich właściwości ochronnych oraz projektowania z uwzględnieniem indywidualnych cech użytkowników
- Multimedialne pomoce dydaktyczne uświadamiające ryzyko związane z zagrożeniami mechanicznymi do wykorzystania w szkołach podstawowych i gimnazjach.
- Opracowanie modelu filtru optycznego o zmiennej charakterystyce transmisji w zakresie widzialnym, przeznaczonego do zastosowania w środkach ochrony oczu na stanowiskach zagrożonych niebezpiecznym promieniowaniem podczerwonym
- Określenie kryteriów uciążliwości hałasu ultradźwiękowego w zakresie częstotliwości 20-40 kHz
- Opracowanie narzędzia wspomagającego pracodawców w ustaleniu zgodności działania z wymaganiami przepisów bezpieczeństwa i higieny pracy w mikro i małych przedsiębiorstwach produkcji mebli i wyrobów z drewna
- Wieloczynnikowa analiza warunków pracy na stanowiskach pracy sterowania ruchem kolejowym w aspekcie możliwości realizacji podstawowych funkcji pracy
- Wykorzystanie zaawansowanych technologicznie materiałów i ustrojów do ochrony przed drganiami mechanicznymi na stanowiskach pracy
- Baza danych o tłumieniu hałasu przez indywidualne ochrony słuchu w zakresie częstotliwości słyszalnych powyżej 8 kHz
- Opracowanie procedur badawczych oraz opracowanie i wykonanie stanowisk badawczych do badań wybranych rodzajów wyposażenia do prac przy napięciu zgodnie z aktualnymi wymaganiami norm europejskich
- Dostosowanie metody badania penetracji aerozoli ciekłych w filtrującym sprzęcie ochrony układu oddechowego z uwzględnieniem nowych wymagań norm międzynarodowych
- Metoda badania penetracji filtrującego sprzętu ochrony układu oddechowego wobec aerozoli stałych z uwzględnieniem nowych wymagań norm międzynarodowych
- Dostosowanie metody badania odporności na przenikanie ciekłych substancji chemicznych przez materiały odzieży, rękawic i obuwia ochronnego z uwzględnieniem wymagań znowelizowanej normy europejskiej
- Rozwój i utrzymanie kompetencji CIOP-PIB jako akredytowanej jednostki certyfikującej wyroby
- Rozwój kompetencji jednostki notyfikowanej w zakresie oceny zgodności wyrobów z zasadniczymi wymaganiami bezpieczeństwa i ochrony zdrowia oraz wsparcie Ministerstwa Gospodarki w procesie nowelizacji dyrektywy 89/686/EWG
- Opracowanie metody projektowania elementów konstrukcyjnych obuwia ochronnego oraz masek i półmasek twarzowych z wykorzystaniem cyfrowego odwzorowania wymiarów antropometrycznych.
- Opracowanie wytycznych konstrukcyjnych, wymagań i metod badań systemów kotwiczących sprzętu chroniącego przed upadkiem z wysokości przeznaczonych do stosowania przez kilku użytkowników.
- Opracowanie zasad doboru i stosowania środków prewencji w celu ograniczania zagrożeń przy użytkowaniu urządzeń do pozyskiwania energii słonecznej i wiatrowej
- Uwarunkowania reintegracji zawodowej po nabyciu niepełnosprawności ruchowej
- Badanie uciążliwości i narażenia na hałas, w tym na hałas niskoczęstotliwościowy, emitowany przez turbiny i elektrownie wiatrowe
- Ocena ekspozycji na niskoczęstotliwościowe drgania mechaniczne o działaniu ogólnym w odniesieniu do wybranych funkcji fizjologicznych organizmu pracownika
- Badanie możliwości fizycznych i psychomotorycznych starszych pracowników w aspekcie przedłużenia aktywności zawodowej
- Ocena skuteczności działań podejmowanych w zakresie godzenia obowiązków w pracy i poza pracą w cyklu aktywności zawodowej pracownika
- Wpływ stereotypów na funkcjonowanie zawodowe pracowników 50+
- Identyfikacja indywidualnych i organizacyjnych determinantów motywacji osób starszych do kontynuowania pracy
- Ograniczenie obciążenia układu mięśniowo-szkieletowego kończyn dolnych podczas przemieszczania ładunków
- Aktywna odzież z materiałami z pamięcią kształtu (SMM) do ochrony pracowników przed czynnikami gorącymi
- Przygotowanie i ewaluacja programu szkoleń z zakresu psychospołecznych, fizjologicznych i organizacyjnych uwarunkowań bezpieczeństwa w transporcie drogowym
- Opracowanie narzędzi wspomagających wykorzystywanie behawioralnych metod poprawy bezpieczeństwa pracy w przedsiębiorstwach (w tym w MŚP), na przykładzie wybranych przedsiębiorstw o podwyższonym wskaźniku wypadkowości
- Opracowanie normatywnej strategii oceny i zarządzania ryzykiem zawodowym podczas pracy w środowisku zimnym i gorącym
- Określenie psychospołecznych uwarunkowań efektywnej współpracy osób z różnych pokoleń, w tym osób w wieku 50+
- Platforma do symulatorów pojazdów lądowych wykorzystujących techniki rzeczywistości wirtualnej zwiększająca poziom realizmu sterowania pojazdem
- Zastosowanie komunikacji wizualnej do kształtowania postaw probezpiecznych i prozdrowotnych, ze szczególnym uwzględnieniem środowisk szkolnych
- Digitalizacja, archiwizacja i rozwój metod udostępniania wybranych pozycji piśmiennictwa z dziedziny bezpieczeństwa i higieny pracy (z zasobów biblioteki CIOP-PIB)
- Doskonalenie klasyfikacji, wyszukiwania i udostępniania informacji z zastosowaniem specjalistycznego tezaurusa dziedzinowego „Bezpieczeństwo pracy i ergonomia"
- Materiały multimedialne do kształtowania kultury bezpieczeństwa z uwzględnieniem stosowania środków ochrony indywidualnej wśród dzieci i młodzieży
- Opracowanie internetowego serwisu informacyjnego o wypadkach przy pracy i warunkach pracy
- Doskonalenie funkcjonalności systemu informacji naukowo-technicznej z dziedziny bezpieczeństwa pracy i ergonomii (baza ALEPH-CIOP-PIB)
- Przegląd i analiza bibliometryczna publikacji naukowych z zakresu bezpieczeństwa i higieny pracy opublikowanych przez polskich autorów w wybranych czasopismach obcojęzycznych rejestrowanych w bazach bibliograficznych
- Upowszechnianie zagranicznych źródeł informacji w dziedzinie bezpieczeństwa i higieny pracy według obszarów tematycznych w środowisku użytkowników krajowych
- Prowadzenie działalności Krajowego Punktu Centralnego Europejskiej Agencji Bezpieczeństwa i Zdrowia w Pracy (KPC EU-OSHA)
- Wspieranie działań związanych z problematyką bezpieczeństwa i higieny pracy poprzez upowszechnianie informacji przez Polskie Krajowe Centrum Informacji o Bezpieczeństwie i Higienie Pracy (CIS)
- Tematyczne informacyjne kampanie społeczne promujące bezpieczeństwo i zdrowie w środowisku pracy i życia człowieka
- Rozwój kultury bezpieczeństwa oraz wsparcie przedsiębiorstw w zakresie poprawy warunków pracy poprzez budowanie modelu systemowej współpracy nauki z przemysłem (S2B) w tym zakresie
- Opracowywanie i wydawanie krajowego czasopisma naukowego "Podstawy i Metody Oceny Środowiska Pracy"
- Upowszechnianie wiedzy z zakresu bezpieczeństwa i higieny pracy podczas wybranych przedsięwzięć branżowych krajowych i zagranicznych, w tym targów, konferencji, seminariów
- Opracowywanie i wydawanie krajowego czasopisma popoularnonaukowego "Bezpieczeństwo Pracy. Nauka i Praktyka"
- Opracowywanie i wydawanie międzynarodowego czasopisma naukowego "International Journal of Occupational Safety and Ergonomics" (JOSE)
- Opracowywanie i wydawanie specjalistycznych wydawnictw oraz materiałów szkoleniowych i upowszechniających wiedzę z dziedziny bezpieczeństwa, higieny pracy i ergonomii
- Weryfikacja i rozszerzenie treści materiałów edukacyjnych z zakresu bezpieczeństwa i higieny pracy dla wszystkich poziomów edukacji szkolnej, akademickiej oraz ustawicznej
- Ergonomia na stanowiskach pracy wykorzystujących nowoczesne urządzenia informatyczne i komunikacyjne z wyświetlaczem
- Wykonywanie pracy pod presją czasu a obciążenie narządu wzroku pracowników w różnym wieku
- Rozwój interaktywnych aplikacji internetowych oraz lokalnych wspomagających działania z zakresu bezpieczeństwa i higieny pracy, w tym prewencji wypadkowej w przedsiębiorstwach
- Upowszechnianie najnowszej wiedzy z zakresu bezpieczeństwa i higieny pracy, ergonomii oraz prewencji wypadkowej w internetowym portalu informacyjnym
- Program i pakiet edukacyjny do szkolenia specjalistycznego z zakresu badania wypadków przy pracy
- Rozwój nauczania ustawicznego w dziedzinie bezpieczeństwa i higieny pracy oraz ergonomii z wykorzystaniem współczesnych technologii informatycznych (w tym mobilnych)
- Utrzymanie i rozwój systemu uznawania kompetencji jednostek edukacyjnych wpływających na kształtowanie warunków pracy w Polsce oraz wsparcie służby bezpieczeństwa i higieny pracy poprzez utrzymanie i rozwój Sieci Regionalnych Ośrodków BHP
- Rozwój i utrzymanie kompetencji jednostki certyfikującej systemy zarządzania
- Utrzymanie i rozwój systemu dobrowolnej certyfikacji kompetencji osób w obszarze bezpieczeństwa i higieny pracy
- Styl życia oraz psychofizyczne warunki pracy jako determinanty zdolności do pracy
- Obciążenie statyczne kończyn dolnych związane z pozycją podczas pracy a występowanie przewlekłej niewydolności żylnej w zależności od wieku
- Ocena wpływu zawodowych i pozazawodowych czynników na zdolność do pracy osób z chorobami przewlekłymi
- Ocena zrozumiałości mowy i zdolności słyszenia kierunkowego u pracowników w wieku powyżej 50 lat
- Metoda zapobiegania obniżonemu poziomowi czujności pracowników w wieku 55+ przez ekspozycję na różną barwę i intensywność światła
- Ocena toksyczności w badaniach in vitro wybranych związków chemicznych na starzejących się komórkach
- Badanie zmian poziomu i sposobu aktywacji różnych grup mięśniowych w funkcji wieku pracownika
- Badania wpływu momentów obrotowych maszyn ręcznych na powstawanie obciążeń układu mięśniowo-szkieletowego operatorów
- Mechatroniczny system wspomagania rehabilitacji ruchowej segmentów układu mięśniowo-szkieletowego kończyny górnej w obrębie palców oraz nadgarstka
- Zarządzanie wiekiem w aspekcie kształtowania warunków pracy i jej efektywności.
- Rodzaj umowy o pracę a dobrostan pracowników i postawa wobec wymagań pracy
- Badanie właściwości ergonomicznych rękawic ochronnych z zastosowaniem elektromiografii powierzchniowej
- Ocena metodami in vitro potencjalnych odległych efektów narażenia na wybrane nanomateriały ceramiczne
- Badanie procesu rozprzestrzeniania się nanoobiektów w powietrzu pomieszczeń pracy
- Profil wymagań psychologicznych, warunkujących sprawność i bezpieczeństwo pracy kierowców zawodowych powyżej 55 roku życia
- Modelowanie rozdziału powietrza wentylacyjnego w otoczeniu źródła emisji związanego z obróbką nanomateriałów
- Badanie palności i wybuchowości termousieciowanych tworzyw sztucznych w kontekście przeciwdziałania poważnym awariom przemysłowym
- Identyfikowanie grup ryzyka związanego z narażeniem na wytypowane substancje rakotwórcze
- Ocena metodami in vitro szkodliwego działania biopaliwa II generacji otrzymanego w procesie transestryfikacji tłuszczów odpadowych
- Badanie rozkładu stężeń substancji rakotwórczych we frakcjach cząstek drobnych emitowanych podczas eksploatacji pojazdów samochodowych
- Badania eksperymentalne i modelowe wrażliwości ludzi na pośrednie oddziaływanie pól elektromagnetycznych małych i średnich częstotliwości
- Badanie źródeł i dróg rozprzestrzeniania się szkodliwych czynników mikrobiologicznych w środowisku pracy z wykorzystaniem metod biochemicznych i profilowania genetycznego
- Badania propagacji dźwięku i metod kształtowania warunków akustycznych w pomieszczeniach do pracy wymagającej koncentracji uwagi
- Modelowanie i ocena zagrożeń elektromagnetycznych występujących w środowisku pracy dla użytkowników osobistych urządzeń medycznych (OUM) wspomagających funkcje życiowe organizmu
- Polimerowe materiały hybrydowe z udziałem nanocząstek do zastosowania w środkach ochrony
- Bioaktywne włókniny filtracyjne do zastosowania w sprzęcie ochrony układu oddechowego wielokrotnego użycia
- Peptydoglikany jako marker narażenia zawodowego na szkodliwe czynniki bakteryjne
- Ocena możliwości wykorzystania aerozolu włóknistego w transporcie i eliminowaniu szkodliwych czynników mikrobiologicznych ze środowiska pracy
- Opracowanie metod otrzymywania ogniobezpiecznych nanokompozytów polimerowych z uwzględnieniem bezhalogenowych związków zmniejszających palność tworzyw sztucznych
- Opracowanie w technologii PVD (Phisical Vapour Deposition) nanostrukturalnych powłok zmniejszających wpływ promieniowania cieplnego na środki ochrony głowy i twarzy
- Modelowy czujnik par związków organicznych na bazie cienkich warstw nanorurek węglowych
- Innowacyjne urządzenie do lokalnego chłodzenia personelu sal operacyjnych z uwzględnieniem specyfiki wybranych zabiegów
- Modelowanie wybranych właściwości ochronnych i biofizycznych odzieży ochronnej wykonanej na bazie aluminizowanych tkanin bazaltowych z zastosowaniem manekina termicznego oraz skanera 3D
- Opracowanie modelu materiału z naniesionymi ścieżkami elektroprzewodzącymi w celu implementacji w inteligentnej odzieży ochronnej
- Wielokanałowy system aktywnej redukcji hałasu transmitowanego przez szklane przegrody z wykorzystaniem algorytmu rotacyjnego
- Opracowanie modelu szacowania izolacyjności cieplnej z wykorzystaniem sztucznych sieci neuronowych do projektowania odzieży ciepłochronnej
- Włókninowe kompozyty do środków ochrony układu oddechowego w warunkach ciężkiej pracy fizycznej
- Wielowarstwowa aktywna struktura inteligentna do ograniczania transmisji hałasu przez przegrody
- Innowacyjne metody komunikowania się w zarządzaniu bezpieczeństwem i higieną pracy
- Zastosowanie koncepcji adaptacyjności (resilience) w zarządzaniu bezpieczeństwem i higieną pracy
- Opracowanie nowych metod oznaczania dla 14 szkodliwych substancji chemicznych występujących w powietrzu środowiska pracy ujętych w polskim wykazie NDS
- Opracowanie znowelizowanych metod oznaczania 12 szkodliwych substancji chemicznych w powietrzu na stanowiskach pracy do oceny narażenia zawodowego
- Symulowanie wrażenia dotyku związanego z interakcją z elementami sterowniczymi i manipulowanymi przedmiotami w środowisku rzeczywistości wirtualnej dla potrzeb szkoleń w zakresie bezpiecznego użytkowania maszyn produkcyjnych do obróbki metalu
- Rola czynników organizacyjnych w kształtowaniu zachowań i postaw pracowników w różnym wieku wobec zagrożeń dla bezpieczeństwa i zdrowia
- Badanie zależności między poziomem kultury bezpieczeństwa a wynikami ekonomicznymi przedsiębiorstw
- Działalność Międzyresortowej Komisji ds. Najwyższych Dopuszczalnych Stężeń i Natężeń Czynników Szkodliwych dla Zdrowia w Środowisku Pracy
- Działalność normalizacyjna w zakresie metod badań i kryteriów oceny stosowanych w obszarze bezpieczeństwa i higieny pracy oraz ergonomii
- Badania łącznego oddziaływania hałasu infradźwiękowego oraz drgań mechanicznych na zdolności psychofizyczne kierowców pojazdów
- Identyfikacja substancji mogących powstać w trakcie poważnej awarii przemysłowej z udziałem wybranych środków ochrony roślin oraz określenie warunków pożarowych i wybuchowych ich powstawania
- Opracowanie metodyki oceny ryzyka zawodowego związanego z narażeniem na nanoobiekty
- Opracowanie metodyki generowania nanoobiektów o stabilnych stężeniach
- Materiały wspomagające stosowanie procedur systemu przeciwdziałania poważnym awariom zgodnie z Dyrektywą Seveso III
- Badanie właściwości wybuchowych pyłów nanomateriałów
- Badanie wpływu nanocząstek metali na aktywność membran biomimetycznych
- Opracowanie metody badania oraz wykonanie modelu zautomatyzowanego urządzenia do pomiaru natężenia oświetlenia ewakuacyjnego
- Stanowisko i procedury badania elektrycznych źródeł promieniowania optycznego dla po-trzeb oceny zagrożenia fotobiologicznego promieniowaniem optycznym
- Opracowanie metody badań i oceny zagrożeń olśnieniem przykrym na zewnętrznych stanowiskach pracy
- Mobilny tester do samodzielnego sprawdzania skuteczności ochronnej wkładek przeciwhałasowych
- System zdalnego monitoringu parametrów wibroakustycznych środowiska pracy z wykorzystaniem źródeł energii odnawialnej do jego zasilania
- Badania i modelowanie procesów ewakuacji ludzi z budynków przy pomocy opisu matematycznego i narzędzi rzeczywistości wirtualnej
- Weryfikacja i rozbudowa internetowej bazy ChemPył o nowe materiały i narzędzia wspomagające ocenę i profilaktykę narażenia na substancje chemiczne i pyły w środowisku pracy w mikro, małych i średnich przedsiębiorstwach
- Opracowanie, na podstawie numerycznych rekonstrukcji wypadków, wytycznych dotyczących bezpieczeństwa operatorów podnośnikowych wózków jezdniowych
- Aktualizacja istniejących oraz opracowanie nowych wieloplatformowych, webowych systemów oprogramowania wspomagających zarządzanie bezpieczeństwem i higieną pracy w przedsiębiorstwach
- Ocena narażenia pracowników obsługi naziemnej i powietrznej ruchu lotniczego na szkodliwe czynniki biologiczne pochodzące z instalacji wentylacyjnych
- Opracowanie internetowej bazy wiedzy BioInfo wspomagającej prowadzenie oceny ryzyka zawodowego związanego z narażeniem na szkodliwe czynniki biologiczne
- Badanie zdolności do pracy młodych pracowników w aspekcie wymagań pracy i stylu życia na przykładzie budownictwa
- Zastosowanie transformaty falkowej do oceny zmęczenia mięśniowego w trakcie pracy monotypowej
- Uwarunkowania efektywnego radzenia sobie w pracy pełnosprawnych i niepełnosprawnych młodych matek
- Działalność Centrum Badań i Promocji Bezpieczeństwa Elektromagnetycznego Pracujących i Ludności (EM-Centrum) w kontekście rozwoju technologii związanych z emisją pól elektromagnetycznych, metod jej badania oraz implementacji wymagań nowej dyrektywy 2013/35/EU dotyczącej tych zagrożeń w środowisku pracy
- Badania i ocena środowiskowych oddziaływań elektromagnetycznych nowych technologii w transporcie i energetyce
- Opracowanie metody i aparatury do oceny zagrożeń elektrostatycznych powodowanych przez wyładowania z naelektryzowanego ciała pracownika
- Metody wyznaczania pracy oddychania i przestrzeni martwej sprzętu ochrony układu oddechowego z wykorzystaniem sztucznych płuc i modeli głowy odzwierciedlających różne wymiary twarzy
- Zapewnienie integracji z sieciami europejskimi w zakresie bezpieczeństwa i ochrony pracy w celu spełnienia zobowiązań wynikających z uczestnictwa w systemie oceny zgodności wyrobów
- Opracowanie metod komputerowego wspierania prowadzenia walidacji poziomu zapewnienia bezpieczeństwa przez systemy sterowania maszynami
- Opracowanie zasad wykorzystania techniki RFID w obszarze bezpieczeństwa użytkowania maszyn oraz oceny zgodności tych rozwiązań z wymaganiami zasadniczymi
- Opracowanie metodyki badań i oceny ergonomicznej nowych konstrukcji odzieży ochronnej, uwzględniającej jej funkcje i przewidywane warunki użytkowania
- Ocena izolacyjności cieplnej odzieży stosowanej w środowisku gorącym za pomocą manekina termicznego z funkcją pocenia
- Ocena właściwości barierowych materiałów przeznaczonych na odzież i rękawice chroniące przed cytostatykami aplikowanymi w formie roztworów
- Opracowanie wytycznych doboru obuwia ochronnego stosowanego przez pracowników starszych w celu ograniczania ryzyka upadku w wyniku poślizgnięcia
- Organizowanie badań biegłości w zakresie oceny parametrów środowiska pracy oraz badań środków ochrony indywidualnej
- Doskonalenie kompetencji technicznych i organizacyjnych akredytowanych laboratoriów badawczych i wzorcujących
- Uczestnictwo laboratoriów badawczych w programach porównań międzylaboratoryjnych w zakresie badań parametrów środowiska pracy, środków ochrony indywidualnej oraz maszyn
- Nadzór metrologiczny nad wyposażeniem pomiarowym stosowanym do badań związanych z bezpieczeństwem i higieną pracy oraz ochroną środowiska
- Wykorzystanie technik rzeczywistości wirtualnej do wspomagania aktywizacji zawodowej osób starszych
- Badanie zawartości frakcji torakalnej we wdychalnej frakcji aerozolu ciekłego w środowisku pracy na przykładzie kwasu siarkowego
- Opracowanie odzieży ochronnej dla ratowników górniczych
Streszczenie
Ocena skuteczności działań podejmowanych w zakresie godzenia obowiązków w pracy i poza pracą w cyklu aktywności zawodowej pracownika
Kierownik projektu: dr Katarzyna Hildt-Ciupińska
Streszczenie projektu:
Głównym celem projektu była ocena działań podejmowanych w zakresie godzenia obowiązków w pracy i poza pracą w cyklu aktywności zawodowej pracownika.
Zastosowaną metodą badań był sondaż, z wykorzystaniem kwestionariusza anonimowej ankiety opracowanej na potrzeby badania – oddzielnie dla pracodawców i pracowników. Książeczka ankietowa dla pracowników zawierała dodatkowo: kwestionariusz do oceny interakcji praca – dom (SWING), Indeks Zdolności do Pracy, Skalę Satysfakcji z Życia, Skalę Pozytywnych Zachowań Zdrowotnych.
W badaniach kwestionariuszowych wzięło udział 600 pracowników w wieku od 25 do 65 lat oraz 100 pracodawców, u których zatrudnieni byli badani pracownicy.
Dobór próby pracowników opierał się na doborze kwotowo-celowym, w którym kwoty wyznaczone zostały poprzez: branże – sekcje PKD 2007 (budownictwo, administracja, handel, opieka zdrowotna i pomoc społeczna oraz zakwaterowanie i gastronomia), strukturę własności przedsiębiorstw oraz płeć respondentów. Respondenci zostali dobrani do badania według ustalonych kwot: N = 300 pracujących kobiet i N = 300 pracujących mężczyzn z równomiernym podziałem na branże. W badaniu pracodawców uczestniczyło po 20 podmiotów reprezentujących takie same branże jak w przypadku pracowników.
W wyniku realizacji 1. etapu projektu opracowano metodykę badań, dobrano próbę, przeprowadzono badania pilotażowe oraz rozpoczęto badania właściwe.
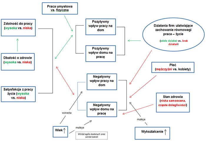
W 2. etapie realizacji projektu zakończono badania kwestionariuszowe, przeprowadzono analizy, które doprowadziły dookreślenia predyktorów równowagi praca-życie rozumianej jako pozytywna vs. negatywna interakcja praca-dom (dom-praca) oraz na tej podstawiedoopracowania schematu zależności pomiędzy badanymi zmiennymi, w tym głównie zależności między ww. interakcją a: działaniami oferowanymi przez przedsiębiorstwa w celu ułatwienia godzenia pracy i życia, zdrowiem, dbałością o zdrowie, zdolnością do pracy, satysfakcją z pracy i życia oraz czynnikami demograficznymi, w tym przede wszystkim wiekiem i płcią.
W 3. etapie realizacji projektu przeprowadzono pogłębione analizy, w którychskupiono się na weryfikacji zależności pomiędzy pozytywną vs. negatywną interakcją praca-dom (dom-praca) a: zdrowiem (samooceną oraz częstością występowania dolegliwości), zdolnością do pracy, dbałością o zdrowie oraz satysfakcją z pracy i życia. Ponownie przeprowadzono analizy dotyczące działań ułatwiających pracownikom godzenie pracy i życia. Przeprowadzono je oddzielnie dla ogółu pracowników (N = 600), dla kobiet (N = 300) oraz mężczyzn (N = 300). W wyniku tych analiz opracowano ostateczny model uwarunkowań równowagi praca-życie, zdefiniowanej jako pozytywna vs. negatywna interakcja praca-dom.
Dodatkowo przeprowadzono analizę skupień, w wyniku której wyodrębniono pięć grup pracowników ze względu na postrzeganie interakcji praca-dom oraz opisano ich cechy. Grupy te zdefiniowano jako: „transfer pozytywów” (przenoszenie tego co dobre z pracy do domu i odwrotnie), „transfer negatywów” (przenoszenie tego co złe z pracy do domu i odwrotnie), „duży wpływ domu” (zarówno pozytywny jak i negatywny), „duży wpływ pracy” (zarówno pozytywny jak i negatywny), „ku wypaleniu” (transfer negatywów oraz jego negatywne skutki).
W 3. etapie przeprowadzono także bezpośrednie wywiady pogłębione z pracownikami (N = 20) oraz ich pracodawcami (N = 5), których celem było poznanie opinii pracodawców oraz pracowników zatrudnionych w tych samych zakładach pracy na temat równowagi praca-życie, potrzeb pracowników oraz działań oferowanych w firmach w zakresie ułatwienia godzenia pracy i życia pozazawodowego.
Z przeprowadzonych badań wynika, iż: 1) działania organizacyjne ułatwiające godzenie pracy i życia oferowane w firmach nie okazały się tak istotne dla równowagi praca-życie, jak się spodziewano; bardziej istotne okazały się działania indywidualne, takie jak dbałość o zdrowie warunkująca stan zdrowia i zdolność do pracy; inne ważne dla zachowania równowagi czynniki to: wykształcenie, rodzaj pracy oraz satysfakcja z pracy i życia; 2) pracodawcy dostrzegają problem godzenia pracy i życia, nie widzą jednak tego problemu w przedsiębiorstwach, którymi kierują; 3) potrzeby pracowników w zakresie godzenia pracy i życia dotyczą przede wszystkim: organizacji czasu pracy (w tym m.in. przestrzegania godzin pracy, elastycznego czasu pracy); oprócz tego wskazali na: wsparcie pracodawcy, pewność pracy, odpowiednie wynagrodzenie, dobrą atmosferę pracy.
W wyniku realizacji projektu: opracowano poradnik zawierający zalecenia oraz dobre praktyki dotyczące godzenia pracy i życia pozazawodowego wśród pracowników; przygotowano materiały informacyjne, dotyczące godzenia pracy i życia pozazawodowego wśród pracowników, do udostępnienia w tematycznym serwisie internetowym CIOP-PIB; opracowano materiały szkoleniowe z zakresu ułatwiania godzenia pracy i życia pozazawodowego, dla pracodawców i pracowników; przeprowadzono szkolenia pilotażowe dla pracowników i pracodawców; opublikowano 2 artykuły w czasopiśmie o zasięgu krajowym i 3 inne przygotowano do druku, ponadto przedstawiono 7 prezentacji na konferencjach krajowych oraz 1 międzynarodowej.
Projekt I.P.15. Model zależności pomiędzy pozytywną vs. negatywną interakcją praca-dom oraz wybranymi zmiennymi (kolor zielony – dodatni wpływ, kolor czerwony – ujemny wpływ)
| Równowaga praca-życie (materiały informacyjne) Autor: dr Katarzyna Hildt-Ciupińska, CIOP-PIB 2016 r. |
Jednostka: Pracownia Fizjologii i Higieny Pracy
Okres realizacji: 01.01.2014 – 31.12.2016
